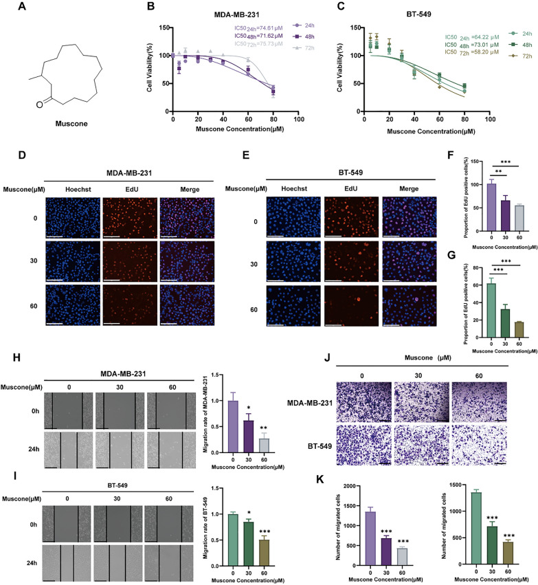
Muscone diminishes BC cell proliferation and migration in vitro. A The chemical muscone configuration. B, C The muscone-mediated regulation of BC cell survivability (MDA-MB-231 and BT-549) as detected via CCK-8 assessment. D–G Representative images and quantification of EdU proliferation assays performed in BC cells exposed to vehicle or specified muscone concentrations; scale bar, 500 µm. H, I Scratch wound assays of monolayers of BC cells; scale bar, 1000 µm. J, K The muscone-mediated regulation of BC cell migration, as detected by Transwell cell migration assay. Typical depiction (J) and quantification of migrated BC cell quantity (K); scale bar: 1250 µm. Data is shown in mean ± SEM. n = 3. *P < 0.05, **P < 0.01, and ***P < 0.001
Acknowledgments
This image is the copyrighted work of the attributed author or publisher, and
ZFIN has permission only to display this image to its users.
Additional permissions should be obtained from the applicable author or publisher of the image.
Full text @ Cancer Cell Int.
Your Input Welcome
Thank you for submitting comments. Your input has been emailed to ZFIN curators who may contact you if
additional information is required.
Oops. Something went wrong. Please try again later.