IMAGE

Fig. 6

ID
ZDB-IMAGE-240607-109
Source
Figures for Fan et al., 2024
Image
Figure Caption

Fig. 6

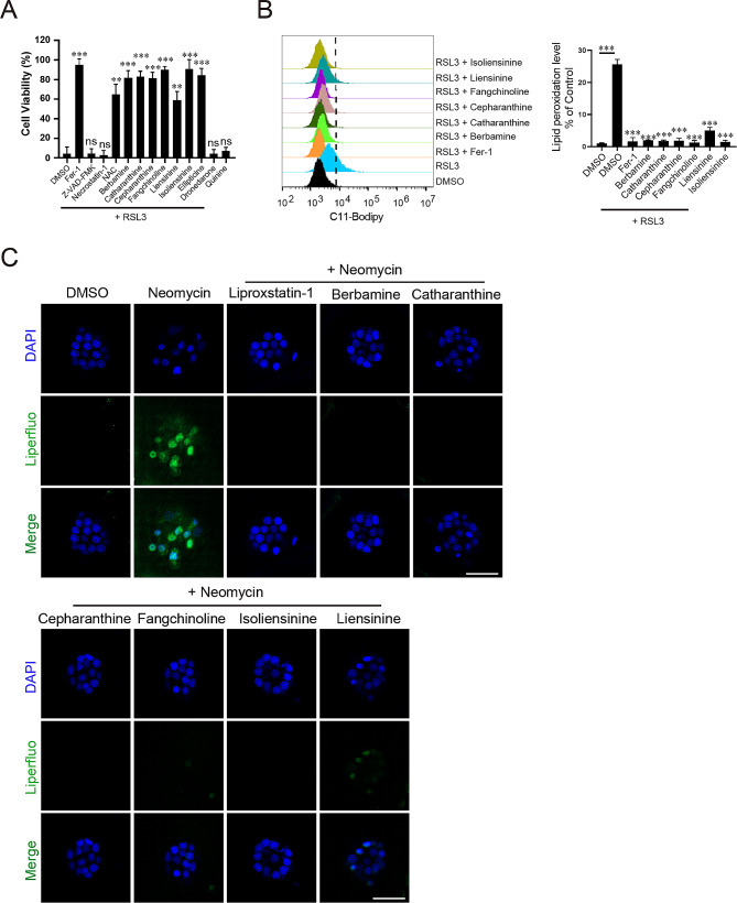
Multiple hit compounds inhibit lipid ROS accumulation and ferroptosis. A All hit compounds other than dronedarone and quinine are able to inhibit RSL3-induced ferroptosis in HT1080 cells. Data represent mean ± s.d. from three biological repeats and p-value is determined by ordinary one-way ANOVA with Dunnett’s multiple comparisons test. ns, no significance; **, p < 0.01; ***, p < 0.001. (B) FACS analysis of RSL3-induced lipid ROS in cells pretreated with a hit compound. Data represent mean ± s.d. from three biological repeats and p-value is determined by ordinary one-way ANOVA with Dunnett’s multiple comparisons test. ***, p < 0.001. (C) Hit compounds inhibit neomycin-induced lipid ROS accumulation in hair cells. Assays were performed and analyzed as described in Fig. 2B. Scale bar: 20 μm

Acknowledgments
This image is the copyrighted work of the attributed author or publisher, and ZFIN has permission only to display this image to its users. Additional permissions should be obtained from the applicable author or publisher of the image. Full text @ Cell Biosci.