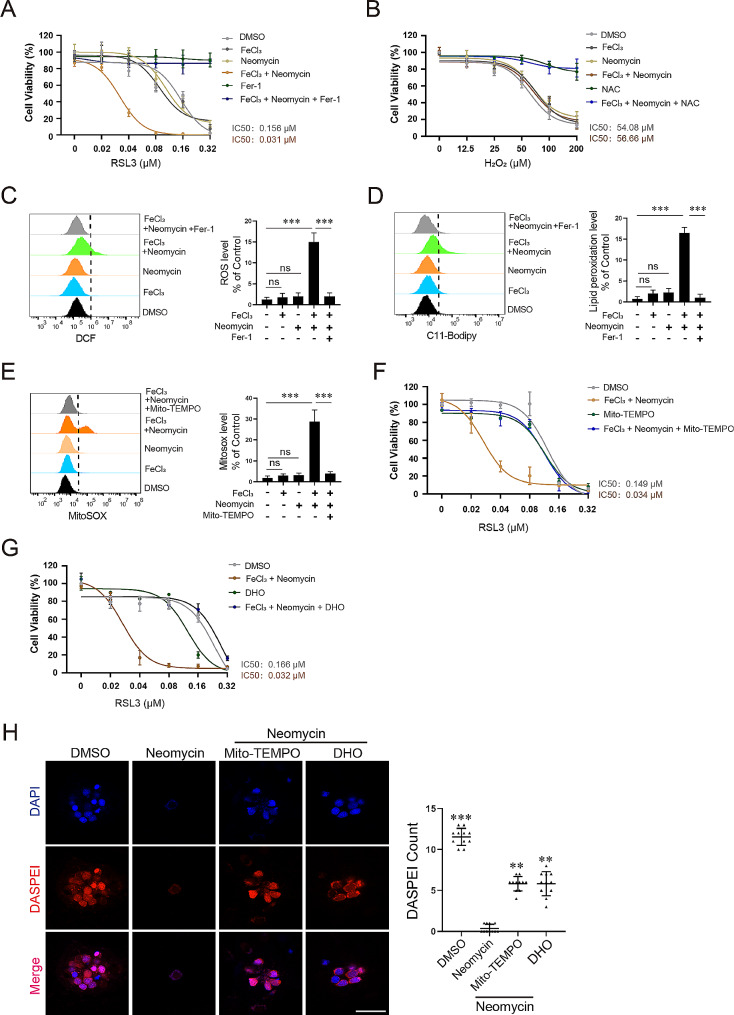
Neomycin and Fe3+synergistically sensitize HT1080 cells to ferroptosis inducer RSL3. (A) Cell viability assay. Neomycin (500 µM) or Fe3+ iron (5 µM) treatment alone has minor effect on ferroptosis sensitivity to RSL3, however, a combination of them dramatically sensitizes HT1080 cells to RSL3-induced ferroptosis. Data represent mean ± s.d. from three independent experiments. (B) Neomycin, iron or their combination does not sensitize HT1080 cells to H2O2-induced cell death. Assays were performed and data were analyzed as described in (A). (C, D) FACS analysis of total ROS (C, DCF staining) or lipid ROS (D, C11-Bodipy staining) in the treated cells. Neomycin and iron synergistically induce total ROS as well as lipid ROS (in the absence of RSL3), which can be blocked by the ferroptosis inhibitor Fer-1 which is an RTA. Data represent mean ± s.d. from three biological repeats and p-value is determined by ordinary one-way ANOVA with Tukey’s multiple comparisons test. ns, no significance; ***, p < 0.001. (E) Neomycin and iron synergistically induce mitochondrial ROS (MitoSOX staining) which is blocked by the mitochondria-targeted antioxidant Mito-TEMPO. Data represent mean ± s.d. from three biological repeats and p-value is determined by ordinary one-way ANOVA with Tukey’s multiple comparisons test. ns, no significance; ***, p < 0.001. (F) Mito-TEMPO (20 µM) reverses ferroptosis sensitivity to RSL3 in HT1080 cells stimulated by the combination of neomycin and iron. Data represent mean ± s.d. from three independent experiments. (G) The neomycin/iron stimulated ferroptosis sensitivity to RSL3 is abolished by DHO treatment (200 µM), which activates the mitochondrial DHODH/CoQ pathway to defense against ferroptosis. Data represent mean ± s.d. from three biological repeats. (H) Mito-TEMPO (20 µM) or DHO (200 µM) partially alleviates neomycin-induced hair cell death. Data represent mean ± s.d. and p-value is determined by ordinary one-way ANOVA with Dunnett’s multiple comparisons test. **, p < 0.01; ***, p < 0.001. Scale bar: 20 μm
Acknowledgments
This image is the copyrighted work of the attributed author or publisher, and
ZFIN has permission only to display this image to its users.
Additional permissions should be obtained from the applicable author or publisher of the image.
Full text @ Cell Biosci.
Your Input Welcome
Thank you for submitting comments. Your input has been emailed to ZFIN curators who may contact you if
additional information is required.
Oops. Something went wrong. Please try again later.