IMAGE

Fig. 1

ID
ZDB-IMAGE-240528-38
Source
Figures for Fetsko et al., 2024
Image
Figure Caption

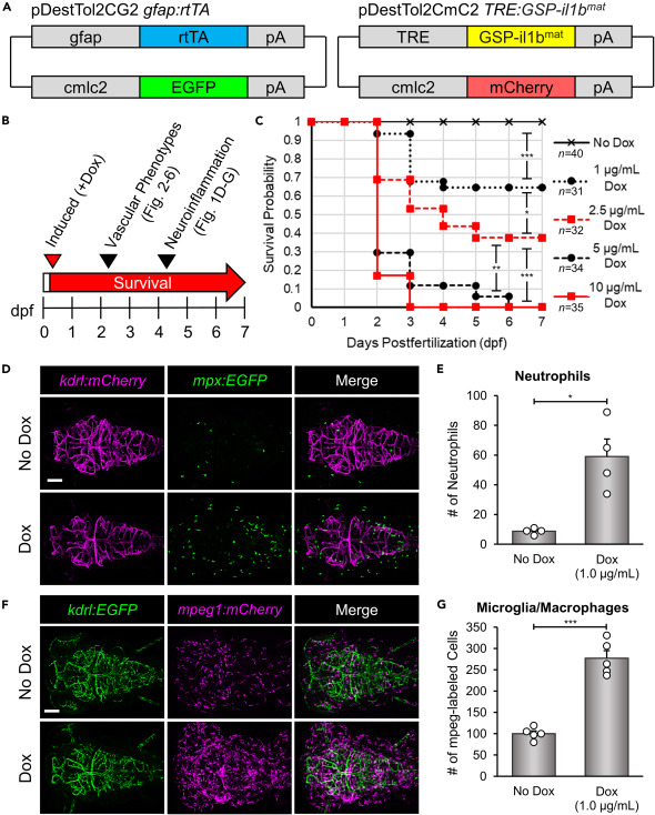
Fig. 1 Dox-induced expression of Il-1β in the CNS promotes dose-dependent mortality and neuroinflammation in the transgenic CNS/Il-1β model (A) Design of DNA constructs used to make the zebrafish transgenic lines Tg(gfap:rtTA, cmlc2:EGFP) and Tg(TRE:GSP-il1bmat, cmlc2:mCherry). The combination of these transgenic lines is designated as “CNS/Il-1β” to indicate doxycycline (Dox) inducible expression of Il-1β in the CNS. (B) Experimental timeline for all experiments. This graphic represents the timing of Dox induction and in vivo imaging. Dox (0–10 μg/mL) was added at approximately 6 hpf for all experiments. Survival was monitored daily through 7 dpf. Confocal imaging was performed at 4 dpf for neuroinflammation (Figures 1D and 1F) and at 2 dpf for imaging brain vasculature (Figures 2, 3, 4, 5, and 6). (C) Kaplan-Meier analysis monitoring survival probability. CNS/Il-1β embryos were treated with Dox at 0, 1, 2.5, 5, or 10 μg/mL at 6 hpf, then monitored for survival every day until 7 dpf (∗p < 0.05; ∗∗p < 0.01; ∗∗∗p < 0.001; not all comparisons are shown). (D) Representative confocal microscopy images showing neutrophils (mpx:EGFP) and blood vessels (kdrl:mCherry) in the head. CNS/Il-1β embryos were untreated (No Dox) or treated (Dox; 1.0 μg/mL) at 6 hpf and then imaged at 4 dpf (dorsal view; anterior left). Scale bar is 100 μm. (E) Quantification of neutrophils (mpx:EGFP) in the heads of untreated (No Dox) or treated (Dox; 1.0 μg/mL) CNS/Il-1β larvae at 4 dpf (n=4). (F) Representative confocal microscopy images showing microglia/macrophages (mpeg1:mCherry) and blood vessels (kdrl:EGFP) in the head for context. CNS/Il-1β embryos at 6 hpf were either untreated (No Dox) or treated (Dox; 1.0 μg/mL), then imaged at 4 dpf (dorsal view; anterior left). Scale bar is 100 μm. (G) Quantification of microglia/macrophages (mpeg1:mCherry) in the heads of untreated (No Dox) or treated (Dox; 1.0 μg/mL) CNS/Il-1β larvae at 4 dpf (n=5). Error bars in E and G represent means ± SEM (∗p < 0.05; ∗∗∗p < 0.001).

Acknowledgments
This image is the copyrighted work of the attributed author or publisher, and ZFIN has permission only to display this image to its users. Additional permissions should be obtained from the applicable author or publisher of the image. Full text @ iScience