Image
                    
                    
                
                
            
        
        
    
        
            
            
        
        
    
    
    
                
                    
                        Figure Caption
                    
                    
                
                
            
        
        
    
        
            
            
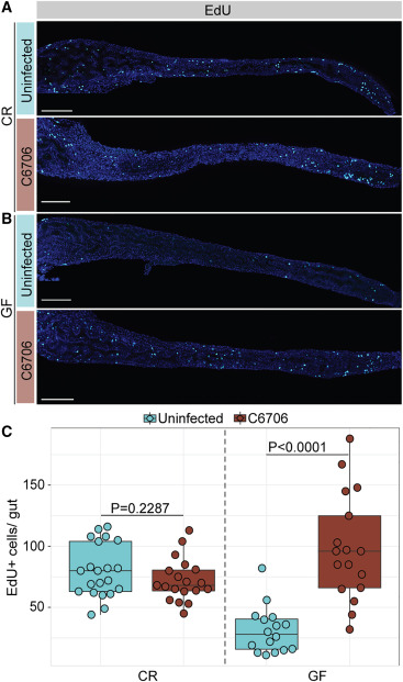
Fig. 7 Vc T6SS-responsive arrest of cell proliferation requires commensals in the zebrafish intestine (A and B) Intestines of (A) CR or (B) GF TL zebrafish larvae uninfected or infected with C6706 for 24 h. Hoechst labels DNA (blue), and EdU labels proliferating cells (cyan). Scale bars: 200 μm. (C) Quantification of EdU+ cells per gut. Each dot represents a measurement from a single larval intestine. p values are calculated using unpaired Student’s t tests.
                
                    
                        Acknowledgments
                    
                    
                
                
            
        
        
    
        
            
            
                
                    
                        
This image is the copyrighted work of the attributed author or publisher, and
ZFIN has permission only to display this image to its users.
Additional permissions should be obtained from the applicable author or publisher of the image.
      Full text @ Cell Rep.
                    
                    
                
            
        
        
    
    
     
        