IMAGE

Fig. 2

ID
ZDB-IMAGE-240417-15
Source
Figures for Lin et al., 2023
Image
Figure Caption

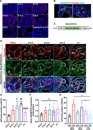
Fig. 2 Spatiotemporal expression pattern of Adamts16 during aortic valve development in mice. A, Fluorescence in situ hybridization quantification of Adamts16 mRNA expression (red) at different stages of aortic valve development (between embryonic E10.5 and E18.5 and at P0). Scale bars=25 µm. B, Immunostaining of ADAMTS16 protein (green) and PECAM1 (red) at E14.5 in both transversal and sagittal sections. The white arrow indicates subendothelial localization of the ADAMTS16 protein. Scale bars=100 µm. C, Schematic strategy for the generation of the Adamts16-Cre knockin mouse line. D, Adamts16-Cre;Rosa26-tdTomato lineage tracing mice were generated by cross-breeding the Adamts16-Cre line with the Rosa26-tdTomato reporter line. Immunostaining of ADAMTS16 (green), PECAM1 (white), and red fluorescent protein in aortic valve at E12.5, E13.5, E15.5, E17.5, and neonatal P1. Scale bars=100 µm. E, Quantification of total tdTomato-positive cells during aortic valve development. Data are presented as the mean±SD (n=5). A P value of <0.05 was considered significant. The asterisk indicates the comparisons between the E12.5 time point with each of the other 4 time points, the hash indicates the comparison between the E13.5 time point with each other 3 time points, and the triangle indicates comparison between the E17.5 time point and the neonatal time points. F, Quantification of ADAMTS16 staining during aortic valve development. Data are presented as the mean±SD (n=5). A P value of <0.05 was considered significant. E and F, Two-way ANOVA was performed for multiple-group comparisons followed by the Tukey multiple-comparisons test. G, Quantification of tdTomato-positive cells in the 3 valve cusps at P1. Data are presented as the mean±SD (n=5). P values were calculated using 2-way ANOVA with the Tukey multiple comparisons test. **P<0.01; *P<0.05. ADAMTS indicates a disintegrin and metalloproteinase with thrombospondin motifs; E, embryonic day; P1, postnatal day 1; NCC, noncoronary cusp; LCC, left coronary cusp; RCC, right coronary cusp.

Acknowledgments
This image is the copyrighted work of the attributed author or publisher, and ZFIN has permission only to display this image to its users. Additional permissions should be obtained from the applicable author or publisher of the image. Full text @ Circulation