IMAGE

Fig. 3

ID
ZDB-IMAGE-240405-41
Source
Figures for Schelch et al., 2022
Image
Figure Caption

Fig. 3

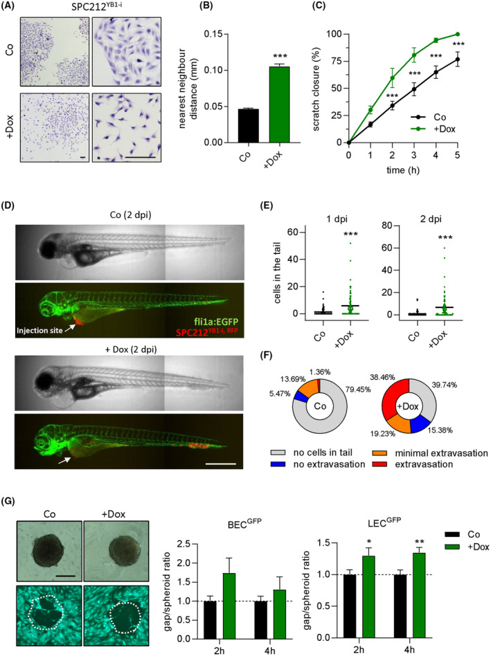
Doxycycline‐inducible YB‐1 overexpression increases cell migration. (A) Representative pictures of SPC212YB1‐i cells in a colony formation assay, with or without 100 ng·mL−1 doxycycline (dox, Co). Scale bar: 100 μm. Experiments were performed twice in triplicates. (B) Distance to the nearest neighbor of > 120 cells derived from colony formation assays. Data are shown as mean ± SEM. (C) Percentage of wound closure in a wound healing assay with or without 100 ng·mL−1 doxycycline (dox). Data are shown as mean ± SEM of 4 biological replicates. (D) Representative pictures of fli1a:EGFP transgenic zebrafish without (Co) and with 100 μg·mL−1 doxycycline (+dox) 2 days post injection (dpi) with SPC212YB1‐I,RFP cells. The injection site is indicated by the white arrow. Scale bar: 500 μm. Experiments were performed twice. (E) Quantification of tumor cells present in the tail treated as indicated after 1 and 2 dpi. Each dot represents one fish. The horizontal lines indicate the mean. (F) Percentage of fish (N = 73 for Co and N = 78 for dox) with no cells (gray), no extravascular cells (blue), < 20% extravascular cells (orange) and > 20% extravascular cells (red) in the tail at 2 dpi. (G) Representative pictures of SPC212YB1‐i spheroids and GFP‐expressing LECGFP cells and quantification (mean ± SEM) of the spheroid/gap ratio with 100 ng·mL−1 doxycycline (+dox) in relation to the normalized control (Co) after 2 and 4 h. The dashed line marks the value of the normalized control. 10–15 spheroids per group were analyzed. The white dotted circles in the pictures represent the outline of the respective spheroid. Scale bar: 200 μm. Student's T‐test (with Holm‐Sidak correction in C), *P < 0.05, **P < 0.01, ***P < 0.001.

Acknowledgments
This image is the copyrighted work of the attributed author or publisher, and ZFIN has permission only to display this image to its users. Additional permissions should be obtained from the applicable author or publisher of the image. Full text @ Mol. Oncol.