IMAGE

Fig. 3

ID
ZDB-IMAGE-240401-7
Source
Figures for Watchon et al., 2024
Image
Figure Caption

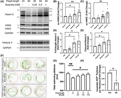
Fig. 3 Sodium butyrate treatment increases histone acetylation and rescues the motor phenotype in SCA3 zebrafish. Zebrafish expressing ataxin-3 84Q were treated with 250 μM, 500 μM, or 1 mM sodium butyrate (SB), or vehicle control, between 1 and 6 days post fertilization (dpf). (A) Protein lysates of the 6 dpf zebrafish treated either SB or the vehicle control underwent western blotting and checked for ataxin-3, acetylated histone 3 at lysine 9 (ac-H3K9), and acetylated histone 4 at lysine 5 (ac-H4K5). Histone 3 was probed as a control. (B) Quantification of ac-H3K9 revealed a dose-dependent increase following SB treatment (500 μM, p = .0481; 1 mM, p = .0014, n = 3–9), while (C) quantification of ac-H4K5 revealed 1 mM SB was able to increase histone acetylation compared to the vehicle control (p = .0018, n = 3–10). (D) Quantification of full-length (FL) ataxin-3 revealed an increase with 500 μM and 1 mM SB (p = .039 and p = .0452, respectively, n = 4–5) while (E) levels of the cleavage fragment of ataxin-3 (CF) also demonstrated an increase with 500 μM and 1 mM SB treatment (p = .0452 and p = .0109, respectively, n = 4–5). (F) Swimming trajectories of 6 dpf zebrafish after treatment with vehicle versus 1 mM SB treatment (Green, slow movement; red, fast movement). (G) Motor behavior analysis showed vehicle-treated ataxin-3-84Q zebrafish swam shorter distances compared to the non-transgenic controls (p = .0085) while 6 dpf ataxin-3-84Q larvae treated with 1 mM SB ameliorated the motor dysfunction (p = .0393, n = 64–158). (H) Flow cytometric analysis of the insoluble GFP+ particles revealed a decrease with SB treatment compared with vehicle (p = .03, n = 4 group replicates). Data represent mean ± SEM. Statistical analysis was performed by a non-parametric one-way ANOVA (Kruskal Wallis) test and comparison between vehicle versus SB was analyzed using an unpaired student t-test. *p < 0.05, **p < 0.01.

Figure Data
Acknowledgments
This image is the copyrighted work of the attributed author or publisher, and ZFIN has permission only to display this image to its users. Additional permissions should be obtained from the applicable author or publisher of the image. Full text @ FASEB J.