IMAGE

Fig. 1

ID
ZDB-IMAGE-240401-5
Source
Figures for Watchon et al., 2024
Image
Figure Caption

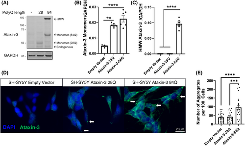
Fig. 1 SH-SY5Y cell culture modeling revealed the presence of ataxin-3 aggregates. (A) Immunoblotting SH-SY5Y cells with ataxin-3 confirmed expression of human ataxin-3-28Q and -84Q as well as endogenous ataxin-3. An additional high molecular weight (HMW) band above the 84Q monomeric band was found. (B) Quantification of human ataxin-3 monomers indicated increased ataxin-3 levels in ataxin-3 28Q and 84Q compared to the vector control (p < .001 and p = .0013, respectively; n = 6), and (C) quantification of the HMW ataxin-3 bands revealed that more HMW ataxin-3 was present in the ataxin-3 84Q cells compared to the other genotypes (p < .0001; n = 6). (D) Stably transfected SH-SY5Y cells were confirmed to express human ataxin-3 after immunostaining for ataxin-3. Cells expressing an empty vector control did not display aggregated ataxin-3, however, cells expressing either human ataxin-3-28Q, or ataxin-3-84Q displayed ataxin-3 positive aggregates (indicated by white arrows, scale bar: 20 μm). (E) Quantification of the number of aggregates present revealed that ataxin-3-84Q cells possessed a higher number of aggregates compared to ataxin-3 28Q and the vector control (p = .001 and p < .0001, respectively, n = 19–24). Results are shown as mean ± SEM. Statistical analysis was performed using a one-way ANOVA followed by a Tukey's post hoc test. **p < 0.01, ***p < 0.001, ****p < 0.0001.

Acknowledgments
This image is the copyrighted work of the attributed author or publisher, and ZFIN has permission only to display this image to its users. Additional permissions should be obtained from the applicable author or publisher of the image. Full text @ FASEB J.