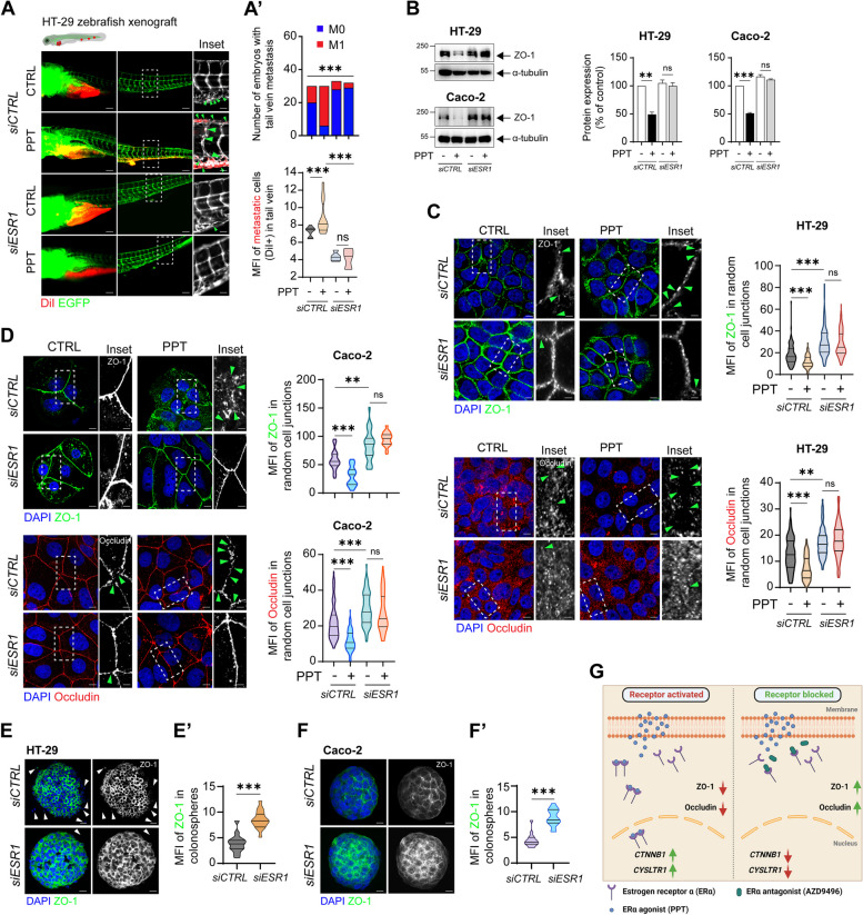
Functional absence of ERα inhibits colon cancer cell metastasis. DiI-labelled HT-29 cells transfected with either siCTRL or siESR1 and treated with or without PPT for 48 h were injected into the perivitelline space of 2 dpf zebrafish embryos, and the embryos were incubated for 48 h. A Images showing the metastatic spread of HT-29 cells in the tail veins of zebrafish embryos in each group (siCTRL; CTRL, n = 30; PPT, n = 30; siESR1; CTRL, n = 33, PPT, n = 32). Graphs showing A’, the number of embryos with (M1, mets) or without metastasis (M0, no mets) in each group and A”, the quantification of tail vein metastasis using the mean fluorescence intensity (MFI) of the embryos with metastasis (M1 group). Scale bars: full-size images; 10 μm, insets; 2 μm. The insets show the regions enclosed in the dotted lines in the full-size tail images. The arrows point to the metastatic foci and transendothelial migration of cancer cells. B Western blots showing the expression of the tight junction protein ZO-1 in HT-29 and Caco-2 cells transfected with either siCTRL or siESR1 prior to PPT (40 nM) treatment. Graphs showing the densitometric analysis of alterations in protein expression as a percentage of the loading control (α-tubulin). The blots are representative of n = 3 independent experiments. C Immunofluorescence analysis of ZO-1 and Occludin expression in HT-29 cells transfected with either siCTRL or siESR1 prior to treatment with the ERα agonist PPT (40 nM). Greyscale images (insets) showing representative regions of interest for ZO-1 and Occludin staining. Scale bars: full-size images; 5 μm, insets; 1 μm. Violin plots showing the mean fluorescence intensity of ZO-1 (siCTRL (CTRL, n = 105; PPT, n = 115), siESR1 (CTRL, n = 108; PPT, n = 116)) and Occludin (siCTRL (CTRL, n = 105; PPT, n = 105), siESR1 (CTRL, n = 107; PPT, n = 102)) in random cell-cell junctions. The arrows indicate gaps in ZO-1 or Occludin expression. D Immunofluorescence analysis of ZO-1 and Occludin expression in Caco-2 cells transfected with either siCTRL or siESR1 prior to treatment with the ERα agonist PPT (40 nM). Greyscale images (insets) showing representative regions of interest for ZO-1 and Occludin staining. Scale bars: full-size images; 5 μm, insets; 1 μm. Violin plots showing the mean fluorescence intensity of ZO-1 and Occludin in random cell junctions. For ZO-1 staining in the siCTRL-transfected group (CTRL, n = 105; PPT, n = 105) and in the siESR1-transfected group (CTRL, n = 108; PPT, n = 105), random cell junctions were evaluated. For Occludin staining in the siCTRL-transfected group (CTRL, n = 105; PPT, n = 105) and in the siESR1-transfected group (CTRL, n = 102; PPT, n = 108), random cell junctions were evaluated. The arrows indicate gaps in ZO-1 or Occludin expression. Immunofluorescence analysis of ZO-1 in colonospheres derived from either siCTRL or siESR1 transfected (E) HT-29 and (F) Caco-2 cells. Scale bars: 10 μm. Violin plots showing the mean fluorescence intensity of ZO-1 in random (E’) HT-29 (siCTRL, n = 30; siESR1, n = 32) or (F′) Caco-2 (siCTRL, n = 28; siESR1, n = 31) colonospheres. The MFIs of the indicated proteins were measured using ImageJ software (NIH, USA). G Graphical representation of the summary of the study. Upon binding to the agonist PPT, ERα dimerizes and shuttles into the nucleus. This upregulates the transcription of CYSLTR1 and CTNNB1. In addition, it promotes metastasis by disrupting the tight junction proteins ZO-1 and Occludin. However, blocking the binding of PPT to ERα by employing an antagonist, AZD9496, prevents the activation and hence the dimerization of the receptor. This further leads to downregulation of CYSLTR1 and CTNNB1 and upregulation of the tight junction proteins ZO-1 and Occludin. The data are presented as the mean ± SEM of three experiments. P values were calculated with the chi-square test for A’ and unpaired Student’s t test for A”, B-F
Acknowledgments
This image is the copyrighted work of the attributed author or publisher, and
ZFIN has permission only to display this image to its users.
Additional permissions should be obtained from the applicable author or publisher of the image.
Full text @ Cell Commun. Signal.
Your Input Welcome
Thank you for submitting comments. Your input has been emailed to ZFIN curators who may contact you if
additional information is required.
Oops. Something went wrong. Please try again later.