IMAGE

Fig. 2

ID
ZDB-IMAGE-240401-33
Source
Figures for Topi et al., 2024
Image
Figure Caption

Fig. 2

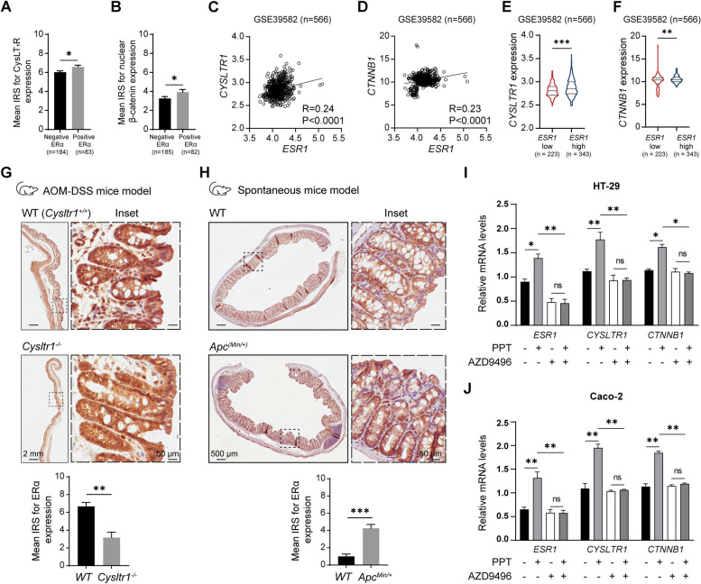
ERα expression positively correlates with tumour promoter expression in colon cancer. Mean immuno-reactive score (IRS) for (A) Cysteinyl leukotriene receptor 1 (CysLT1R) and (B) nuclear β-catenin expression in colorectal cancer (CRC) patients (n = 267) with negative and positive ERα expression. XY scatter plots of the mRNA levels of (C) ERα (ESR1) and CysLT1R (CYSLTR1) and (D) ERα (ESR1) and β-catenin (CTNNB1) in the GSE39582 public dataset (n = 566) of CRC patients. Violin plots showing the mRNA expression of (E) CYSLTR1 and (F) CTNNB1 in CRC patients with low or high ESR1 expression. G Immunohistochemical (IHC) images of ERα expression in the colons of wild-type (WT) and Cysltr1 knockout (Cysltr1−/−) mice in a colitis-associated colon cancer (CAC) mouse model (n = 5). Bar graph showing the IRS of ERα expression compared between the WT and Cysltr1−/− mouse groups. H IHC images of ERα expression in the colons of WT and ApcMin/+ mice, n = 5. Bar graph showing the IRS of ERα expression in the WT and Cysltr1−/− mouse groups. For both mouse models, four random regions of interest (ROIs; marked with dotted lines) in colon tissue were evaluated for each mouse. Representative images of one ROI are shown as insets. The scale bars represent 2 mm (G) and 500 μm (H) in the image of the whole colon and 50 μm in the zoomed insets. P values were calculated using an unpaired Student’s t test for the bar graphs in G and H. Relative mRNA expression levels of ESR1, CYSLTR1, and CTNNB1 in (I) HT-29 and (J) Caco-2 CC cells after treatment with PPT (ERα specific agonist, 40 nM) or AZD9496 (ERα specific antagonist, 0.3 nM for 30 min) alone or in combination of PPT (40 nM) with AZD9496 (0.3 nM for 30 min before the PPT treatment). The data are presented as the mean ± SEM (n = 3 independent experiments). P values < 0.5 were considered significant were calculated using an unpaired Student’s t test

Acknowledgments
This image is the copyrighted work of the attributed author or publisher, and ZFIN has permission only to display this image to its users. Additional permissions should be obtained from the applicable author or publisher of the image. Full text @ Cell Commun. Signal.