IMAGE

Fig. 5

ID
ZDB-IMAGE-240223-21
Source
Figures for Thomasen et al., 2023
Image
Figure Caption

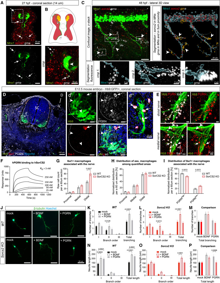
Fig. 5 PGRN-induced motor neurite outgrowth requires SorCS2 expression in MNs (A) HCR3.0 on Tg(mnx1:GFP)ml2 embryos shows enriched grna in close proximity to motor axons (arrows) at 27 hpf, while sorcs2 is expressed by MNs (arrowhead). (B) Illustration depicting sorcs2 expression by MNs (yellow) and skeletal muscle (red), while grna (white) is enriched along motor axons (green). (C) HCR3.0 of grna and sorcs2 in Tg(mnx1:GFP)ml2 embryos at 48 hpf followed by Imaris-based segmentation. grna transcripts were filtered in cells within 5 μm proximity to Mnx1+ surface (orange; arrowheads) and inside the MNs (white). (D and E) (D) IF of PGRN and Iba-1 in coronal sections of brachial spinal cord of Hb9:GFP/+ embryos at E12.5. Hb9+ MNs express PGRN (arrowheads). PGRN is highly expressed by Iba1+ microglia (d′) and macrophages (d″) (arrows). (E) PGRN+ macrophages at branching points of medial and distal nerves. Some nerve-associated macrophages have low PGRN (arrowheads). SC, spinal cord; D, dorsal; V, ventral. (F) Surface plasmon resonance revealed concentration-dependent binding of hPGRN to immobilized hSorCS2. (G‒I) Quantification of PGRN+ macrophages associated with the Hb9+ motor axons in brachial spinal cord at E12.5. (G) Sorcs2 KO embryos exhibit more macrophages associated with the distal motor nerve. (H) Distribution of associated macrophages among quantified areas. (I) Distribution of nerve-associated macrophages in relation to their intracellular PGRN levels. n = 3 sections/embryo, 4 embryos/genotype. (J) IF of primary MN cultures grown without stimulation (mock), with 5 ng/mL BDNF, or with 100 ng/mL PGRN. (K‒P) Quantification of primary motor axon outgrowth as number of branches (K–M) and neurite length (N–P) of primary, secondary, and tertiary neurites, and when summarized. WT: mock = 37 neurons (n.), BDNF = 37 n., PGRN = 39 n. Sorcs2 KO: mock = 36 n., BDNF = 38 n., PGRN = 31 n. All graphs show mean ± SEM. See also Figure 1, Figure 2, Figure 3, Figure 4, Figure 5, Figure 6, Figure 7and Table S2.

Acknowledgments
This image is the copyrighted work of the attributed author or publisher, and ZFIN has permission only to display this image to its users. Additional permissions should be obtained from the applicable author or publisher of the image. Full text @ Cell Rep.