IMAGE

Fig. 4

ID
ZDB-IMAGE-240223-20
Source
Figures for Thomasen et al., 2023
Image
Figure Caption

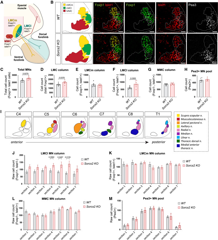
Fig. 4 SorCS2 loss impairs cell-fate decisions of brachial MNs in lateral motor column (A) Motor columns of brachial spinal cord, their transcription factors, and their target areas at E12.5. (B) Coronal sections of right ventral horn at E12.5 with the corresponding motor columns labeled by IF. (C‒H, J‒M) Quantification of the MN cell-fate tracing. The cell count was either summarized (C–H) or presented in the individual sections for anterior-posterior occurrence (J–M). (C) sorcs2 KO embryos exhibit higher MN count, originating from increased LMC number (D), specifically the LMCl population (F and J). LMCm (E and K) and MMC (G and L) clusters were unaltered. Pea3+ motor pool did not change (H and M). The increase in LMCl MN count was significant in the posterior sections (J), which contain MNs of radial, medial, ulnar, medial anterior thoracic, and thoracic dorsal nerves. (I) Topographical localization of brachial MNs at E12.5, color-coded according to brachial nerves they form.8. n = 7 sections/embryo, 6 embryos/genotype. All graphs show mean ± SEM. See also Figure S5.

Acknowledgments
This image is the copyrighted work of the attributed author or publisher, and ZFIN has permission only to display this image to its users. Additional permissions should be obtained from the applicable author or publisher of the image. Full text @ Cell Rep.