IMAGE

Fig. 3

ID
ZDB-IMAGE-240223-19
Source
Figures for Thomasen et al., 2023
Image
Figure Caption

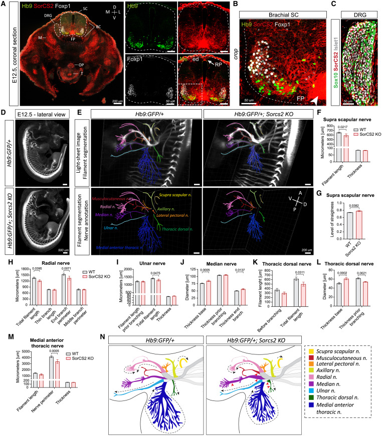
Fig. 3 SorCS2 is expressed by murine MNs, and its loss causes shorter and thicker brachial nerves (A–C) IF staining of SorCS2 and MN markers in E12.5 mouse embryos. (A) SorCS2 is highly expressed in ventral horn, floor plate (FP; arrowhead), roof plate (RF; arrow), muscle (M), esophagus (OP), trachea (T), and boundary cap (BC) cells. D, dorsal; V, ventral; M, medial; L, lateral. (B) SorCS2 is highly expressed by all brachial MNs, in contrast to DRG precursors (Sox10+) and sensory neurons (Islet1+) (A and C). (D and E) Light-sheet images of whole-mount E12.5 embryos from Hb9:GFP lines alone (D), and combined with Imaris-based filament segmentation of nine annotated8 brachial nerves (E). D, dorsal; V, ventral; A, anterior; P, posterior. (F‒M) Quantification of the brachial nerves. (F and G) Supra-scapular nerve is shorter and straighter. (H) Radial nerve is shorter and its end branch perimeter is smaller while the side branches are unchanged. (I) Ulnar nerve is shorter while its thickness is unchanged. (J) Median nerve is thicker at its base but also before the final branching. (K) Thoracic dorsal nerve is shorter and thicker at its base (L), but narrower before the branching (L). (M) Medial anterior thoracic nerve perimeter is smaller while the thickness is unchanged. (N) A scheme summarizing observed phenotypes. Dashed arrows, affected length; arrowheads, changed thickness. n = 9 embryos/genotype. All graphs show mean ± SEM. See also Figures S3, S4, and S12; Videos S5, S6, S7, S8, and S9.

Acknowledgments
This image is the copyrighted work of the attributed author or publisher, and ZFIN has permission only to display this image to its users. Additional permissions should be obtained from the applicable author or publisher of the image. Full text @ Cell Rep.