IMAGE

Fig. 5

ID
ZDB-IMAGE-240115-6
Source
Figures for Li et al., 2024
Image
Figure Caption

Fig. 5

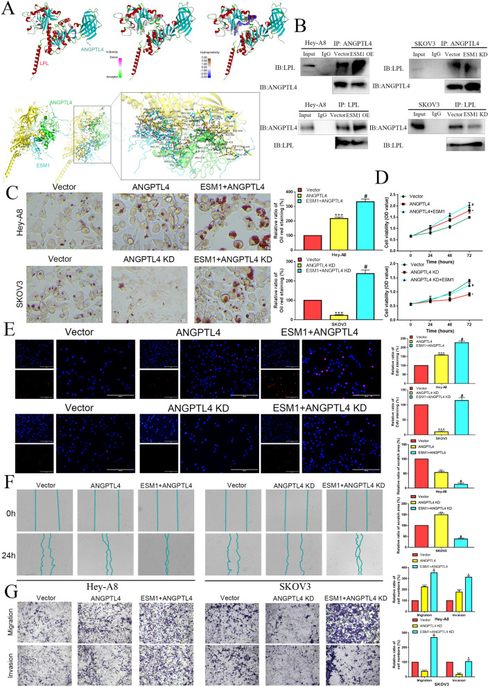
ESM1 promotes ANGPTL4 to combine with LPL by accelerating proliferation, invasion and lipid accumulation in OC cells. A Molecular docking for ANGPTL4, LPL and ESM1 by HADDOCK. B Co-IP showed the effects of ESM1 on the interaction between ANGPTL4 and LPL in HeyA8 and SKOV3 cells. The effect of vector, ANGPTL4, ANGPTL4 + ESM1, ANGPTL4 KD, and ANGPTL4 KD + ESM1 on Hey-A8 and SKOV3 cell lipid levels and proliferation ability via oil red O staining (C), MTT (D) and EdU (E) analysis. The migration and invasion abilities were measured by wound healing (F) and Transwell assays (G) in Hey-A8 and SKOV3 cells transfected with vector, ANGPTL4, ANGPTL4 + ESM1, ANGPTL4 KD, and ANGPTL4 KD + ESM1. *P < 0.05, **P < 0.01, ***P < 0.001

Acknowledgments
This image is the copyrighted work of the attributed author or publisher, and ZFIN has permission only to display this image to its users. Additional permissions should be obtained from the applicable author or publisher of the image. Full text @ J Transl Med