IMAGE

Fig. 8

ID
ZDB-IMAGE-231220-92
Source
Figures for Palsamy et al., 2023
Image
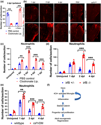
Figure Caption

Fig. 8 Persistence of neutrophils when microglia are ablated in the setting of brain injury. (a) Quantification of microglia (4C4) and leukocytes (L-Plastin) in the ipsilesional hemi-telencephala of control or clodronate liposome injected fish at 2 dpl. (b) Confocal images of fish telencephala from PBS control and clodronate treated groups at 1–4 dpl, and irf8+/− (control), irf8−/− and csf1rDM groups at 2 dpl, all immunolabeled for an Mpx-mcherry reporter (neutrophils). (c–e) Quantification of Mpx reporter-positive neutrophils from control, clodronate treated, irf8 and csf1rDM mutant brains. (f) Proposed model of the microglia-induced signaling pathway during injury-induced telencephalic regeneration in zebrafish. ***p < .0001; **p < .001; *p < .01 by t-test for panels (a, c, d, and e). Scale bars = 100 μm, and the error bars indicate SD.

Acknowledgments
This image is the copyrighted work of the attributed author or publisher, and ZFIN has permission only to display this image to its users. Additional permissions should be obtained from the applicable author or publisher of the image. Full text @ Glia