IMAGE

FIGURE 4

ID
ZDB-IMAGE-231020-7
Source
Figures for Wei et al., 2023
Image
Figure Caption

FIGURE 4

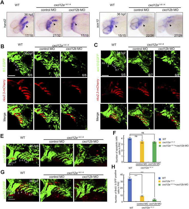
Cxcl12a function in CNCC proliferation after migration. (A) WT and cxcl12a mutant embryos subjected to control MO or cxcl12b MO administration were harvested at 36 hpf and interrogated via in situ hybridization employing hand2 and sox10 specific probes. Embryonic lateral views are presented with anterior orientation to the left. (B–C)In vivo live confocal micrographs of Tg(nkx2.3:mCherry;fli1:GFP) or Tg(nkx2.3:mCherry;sox10:EGFP) transgenic embryos injected with control MO, cxcl12a MO, or a combination of cxcl12a and cxcl12b MO at 24 hpf. Scale bar, 50 μm. (E,F) Apoptotic cell assessment in pharyngeal domains via TUNEL assays in cxcl12a mutants and wild-type siblings, injected with either control MO or cxcl12b MO against a Tg(sox10:EGFP) background. Pharyngeal arches (PA) are indicated. Scale bars represent 50 μm. Quantitative analysis of TUNEL-positive and GFP-positive cells within the pharyngeal arch was performed from nine independent embryos (F). Error bars depict standard deviation (SD). NS signifies statistical non-significance as per Student’s t-test. (G,H) Bromodeoxyuridine (BrdU) incorporation assays reveal attenuated proliferative activity within CNCC populations in cxcl12a mutants subjected to control MO or cxcl12b MO treatment. Harvested embryos expressing sox10:EGFP were immunostained with anti-BrdU (red) and anti-GFP (green) antibodies. Pharyngeal regions were visualized through confocal microscopy (G). Scale bars are set at 50 μm. Quantification of BrdU-positive and GFP-positive cells within the pharyngeal arch was achieved from nine independent embryos (H). Error bars represent standard deviation (SD). Statistical significance denoted by ***, p < 0.001 as determined by Student’s t-test.

Acknowledgments
This image is the copyrighted work of the attributed author or publisher, and ZFIN has permission only to display this image to its users. Additional permissions should be obtained from the applicable author or publisher of the image. Full text @ Front Cell Dev Biol