IMAGE

Fig. 5

ID
ZDB-IMAGE-230818-78
Source
Figures for Tang et al., 2023
Image
Figure Caption

Fig. 5

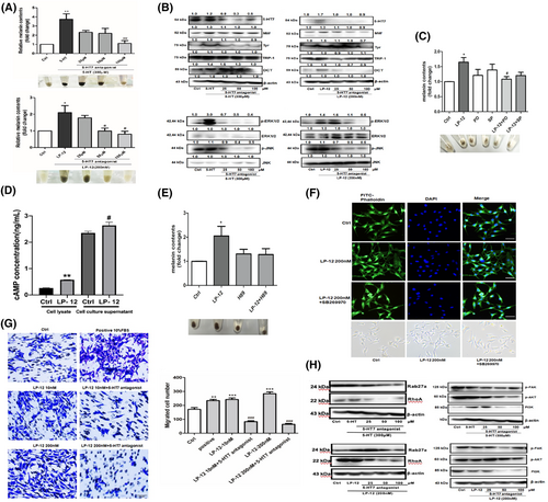
Effects of 5-HT and 5-HT7R selective agonist LP-12 combined with SB269970 on melanin contents, dendrite, or migration in B16F10 cells. (A) Top, the effect of 5-HT combined with SB269970 on melanin contents in B16F10 cells. Bottom, the effect of LP-12 combined with SB269970 on melanin contents in B16F10 cells. Each value represents the mean ± SEM (n = 3). *p < .05, **p < .01, compared with the Ctrl. #p < .05, ##p < .01, compared with the 5-HT or LP-12. (B) After the 5-HT or 5-HT7R agonist LP-12 acts on the B16F10 cells, the expression of 5-HT7R, MITF, Tyr, and DCT was upregulated, and the antagonist SB269970 could block this trend. 5-HT7R agonist LP-12 treated on the B16F10 cells, initiated the downstream P38/ERK1/2/JNK MAPKs signaling pathway through selectively activating 5-HT7R, thereby promoting the melanogenesis process. Representative images are shown from three independent experiments. (C) B16F10 cells were pre-incubated with SP600125 (10 μM) and PD98059 (10 μM) for 2 h prior to the addition of LP-12 (200 nM), and then incubated for 72 h for the measurement of melanin content. (D) Concentration levels of cAMP induced by LP-12 in cell lysate and cell culture supernatant. **p < .01, compared with the Ctrl in cell lysate. #p < .05, compared with the Ctrl in cell culture supernatant. (E) B16F10 cells were pre-incubated with H89 (10 μM) for 2 h prior to the addition of LP-12 (200 nM) and then incubated for 72 h for the measurement of melanin content. (F) 5-HT7R agonist LP-12 had an increase on dendrite length and F-Actin. (G) Left, LP-12 (10 nM, 200 nM)-stimulated cell migration was significantly reduced after incubation with 5-HT7R antagonist SB269970. Right, the number of migrated cell was calculated by Image J. (n = 3) **p < .01, ***p < .001, compared with the Ctrl. ###p < .001, compared with the LP-12. (H) The effects of 5-HT or LP-12 combined with SB269970 on expression levels of downstream Rab27a/RhoA and PI3K/AKT signaling pathway. Representative image from three independent experiments is shown.

Acknowledgments
This image is the copyrighted work of the attributed author or publisher, and ZFIN has permission only to display this image to its users. Additional permissions should be obtained from the applicable author or publisher of the image. Full text @ FASEB J.