IMAGE

Figure 3

ID
ZDB-IMAGE-230529-109
Source
Figures for Gao et al., 2023
Image
Figure Caption

Figure 3

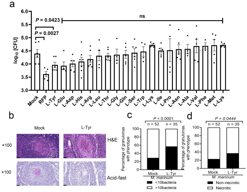
L-Tyr reduces M. marinum levels in adult zebrafish granulomas. (a) Adults were intraperitoneally infected with approximately 400 CFUs of wild-type M. marinum strain/fish for 14 days. Adults were orally administered daily with 20 amino acids (effective concentrations) for 1 week before infection and for 2 weeks after infection. As a positive control, at 7 days post-infection (dpi), fish were orally administered RFP (50 mg/kg) daily until 14 dpi. (b) Histopathology showing whole fish sections and bacterial titers. Hematoxylin and eosin or acid-fast staining shows zebrafish infected for 14 days and granuloma comparisons between M. marinum-infected adults treated with/without L-Tyr and scored for M. marinum burden (> or <10 bacteria) or (c) necrotic granuloma percentages in fish (d). Individual values are shown with scatter dot plots in Student’s t-tests (a), and Fisher’s exact tests (c,d) were used for analyses. Scale bar = 20 μm in (b).

Acknowledgments
This image is the copyrighted work of the attributed author or publisher, and ZFIN has permission only to display this image to its users. Additional permissions should be obtained from the applicable author or publisher of the image. Full text @ Pathogens