IMAGE

Fig. 2

ID
ZDB-IMAGE-230211-38
Source
Figures for Gómez-Gallegos et al., 2023
Image
Figure Caption

Fig. 2

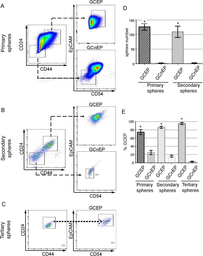
CD24+CD44+CD54+EpCAM+ cells show Cancer Stem cell properties. (AC) Cell differentiation potential of GCEP (CD24+CD44+CD54+EpCAM+). Cells were able to generate different phenotypes under the same cell culture conditions. A Primary tumorspheres, B Secondary tumorspheres came from GCEP cells derived from primary tumorspheres. C Tertiary tumorspheres came from GCEP cells derived from secondary tumorspheres. D GCEP cells showed greater capacity to form secondary and tertiary tumorspheres after sorting. Only the GCEP cell subpopulation was able to form secondary and tertiary spheres. E Percentage of cells with GCEP and GCnEP (CD24−CD44−CD54−EpCAM−) cells present in primary, secondary, and tertiary tumorspheres. Error bars indicate the ± SD of three independent assays. *P ≤ 0.05

Acknowledgments
This image is the copyrighted work of the attributed author or publisher, and ZFIN has permission only to display this image to its users. Additional permissions should be obtained from the applicable author or publisher of the image. Full text @ Stem Cell Res. Ther.