IMAGE

Fig. 10

ID
ZDB-IMAGE-230118-22
Source
Figures for Zhou et al., 2021
Image
Figure Caption

Fig. 10

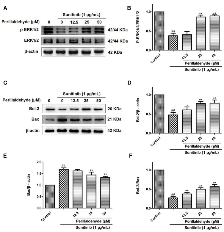
Perillaldehyde promoted angiogenesis by increasing p-ERK/ERK and Bcl-2/Bax expression ratios. (A) The protein levels of p-ERK (Thr202/Tyr204), ERK, and β-actin were examined by Western blot. (B) Perillaldehyde increased the expression ratio of p-ERK to ERK. (C) The protein levels of Bcl-2, Bax, and β-actin were measured via Western blot. (D) Perillaldehyde increased Bcl-2 expression levels. (E) EOPF decreased Bax expression levels. (F) Perillaldehyde increased the expression ratio of Bcl-2/Bax. Results are presented as the mean ± SD for three individual experiments. ##P < 0.01 vs untreated control, **P < 0.01 vs sunitinib, *P < 0.05 vs sunitinib.

Acknowledgments
This image is the copyrighted work of the attributed author or publisher, and ZFIN has permission only to display this image to its users. Additional permissions should be obtained from the applicable author or publisher of the image. Full text @ Drug Des Devel Ther