IMAGE

Fig. 5

ID
ZDB-IMAGE-221107-5
Source
Figures for Choo et al., 2021
Image
Figure Caption

Fig. 5

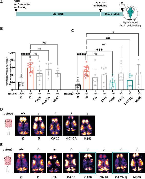
Fig. 5. CA 80(1) and CA 20(1) are preventing brain seizures in gabrg2-/- larvae. (A) Timeline of the experimental procedure corresponding to our brain activity assay using gabra1-/- and gabrg2-/- genetic seizure models that have been crossed with the [neurod:GCaMP6f] transgenic line [1]. (B, C) Quantification of the fluorescence intensity upon LASER excitation (averaged normalised mean grey value for 2 s) of gabra1 and gabrg2 5 dpf larvae that have been pre-incubated with vehicle (VHC) or analogues at 2–5 µM. The * ** * marker denotes significance at P < 0.0001 between the indicated groups using two-way Analysis of Variance (ANOVA). (D & E) Single confocal images corresponding to the first 400 ms after LASER light exposure showing neuronal activity of gabra1 and gabrg2 mutants pre-incubated with vehicle (VHC) or specific analogues.

Acknowledgments
This image is the copyrighted work of the attributed author or publisher, and ZFIN has permission only to display this image to its users. Additional permissions should be obtained from the applicable author or publisher of the image. Full text @ Biomed. Pharmacother.