IMAGE

Fig. 2

ID
ZDB-IMAGE-221107-2
Source
Figures for Choo et al., 2021
Image
Figure Caption

Fig. 2

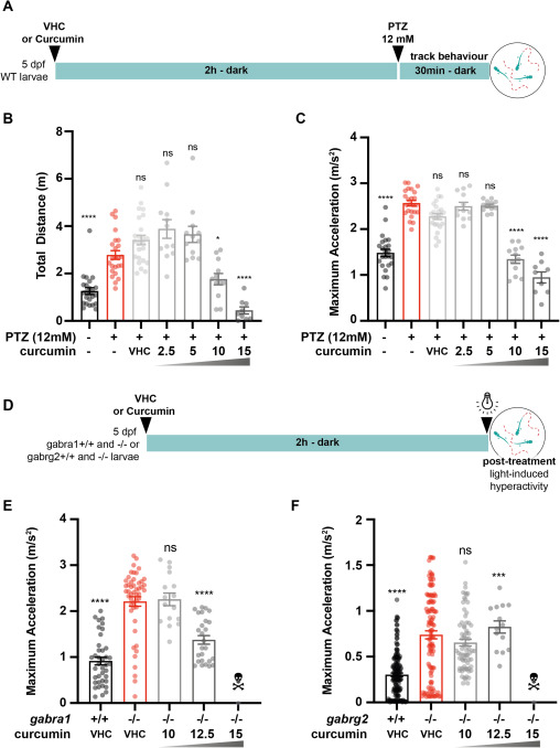
Fig. 2. Anti-seizure property of curcumin in vivo (A) Timeline of the experimental procedure corresponding to our PTZ behavioural hyperactivity assay. (B & C) Quantification of the total distance travelled (m) and maximum acceleration (m/s2) of 5 dpf zebrafish larvae treated or not with PTZ 12 mM and pre-incubated or not with curcumin at different concentrations (0 – 15 µM) The * ** * marker denotes significance at P < 0.0001 respectively as compared to the 12 mM PTZ only group using one-way Analysis of Variance (ANOVA) followed by Dunnett's post hoc test. (D) Timeline of the experimental procedure corresponding to our behavioural hyperactivity assay using gabra1-/- and gabrg2-/- genetic seizure models. (E, F) Quantification of the maximum acceleration (m/s2) of gabra1 + /+ and -/- (E) or gabrg2 + /+ and -/- (F) larvae. Larvae were incubated with different concentration of curcumin (10 – 15 µM). The * ** * marker denotes significance at P < 0.0001 respectively as compared to the homozygous (-/-) group using one-way Analysis of Variance (ANOVA) followed by Dunnett's post hoc test. VHC (vehicle) treatments correspond to 0.1% DMSO.

Acknowledgments
This image is the copyrighted work of the attributed author or publisher, and ZFIN has permission only to display this image to its users. Additional permissions should be obtained from the applicable author or publisher of the image. Full text @ Biomed. Pharmacother.