IMAGE

Figure 4

ID
ZDB-IMAGE-220914-34
Source
Figures for Pietrobono et al., 2022
Image
Figure Caption

Figure 4

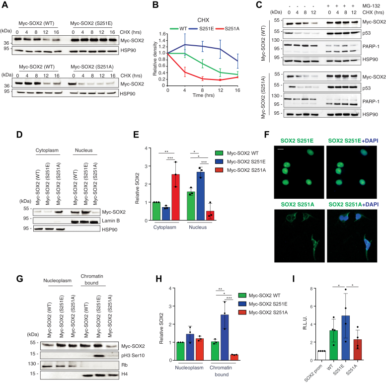
Phosphorylation at Ser251 is critical for SOX2 stability, nuclear localization, and transcriptional activity.A, representative Western blot of Myc-SOX2 in A375 cells transiently transfected with equimolar amount of Myc-tagged SOX2-WT, SOX2-S251E, or SOX2-S251A after cycloheximide (CHX) treatment for the indicated time. CHX chase shows that SOX2-S251E has increased protein stability compared to SOX2 WT, whereas SOX2-S251A displays a reduced half-life. HSP90 was used as loading control. B, densitometric quantification of the data in (A) (N = 3). C, representative Western blot of SOX2, p53, and PARP-1 in A375 cells transiently transfected with Myc-tagged SOX2 WT or Myc-tagged SOX2-S251A and treated with CHX (100 μg/ml) for the indicated time in combination with the proteasome inhibitor MG-132 (100 nM). HSP90 was used as loading control. D, nuclear-cytoplasmic fractionation in A375 cells transiently transfected with equimolar amount of Myc-tagged SOX2 WT, S251E, and S251A. Lamin B and HSP90 were used as nuclear and cytoplasmic markers, respectively. E, relative quantification of SOX2 protein as shown in (D) expressed as mean ± SD of three independent experiments. p value was calculated by ANOVA and Tukey’s test. F, representative immunofluorescence of SOX2 Ser251 phosphorylation in A375 transiently transfected with equimolar amount of SOX2-S251E or SOX2-S251A. The scale bar represents 10 μm. G, nucleoplasm and chromatin-bound fractions of A375 cells transiently transfected with equimolar amounts of Myc-tagged SOX2 WT, S251E, and S251A. Rb and histone H4 were used as nucleoplasm or chromatin-bound markers, respectively. H, relative quantification of SOX2 protein as shown in (G) expressed as mean ± SD. p value was calculated by ANOVA and Tukey’s test (n = 3). I, quantification of dual reporter luciferase assay in A375 cells showing that SOX2 S251E has increased ability to induce the transcription of SOX2 promoter compared to SOX2 WT and SOX2 S251A. Relative luciferase activity was firefly/Renilla ratio, with the level induced by control equated to 1. p value was calculated by ANOVA and Tukey’s test (mean ± SD, n = 4). Molecular weight markers are noted next to all immunoblots. ∗p < 0.05; ∗∗p < 0.01; ∗∗∗p < 0.001.

Acknowledgments
This image is the copyrighted work of the attributed author or publisher, and ZFIN has permission only to display this image to its users. Additional permissions should be obtained from the applicable author or publisher of the image. Full text @ J. Biol. Chem.