IMAGE

Figure 5

ID
ZDB-IMAGE-220402-43
Source
Figures for Jadhao et al., 2022
Image
Figure Caption

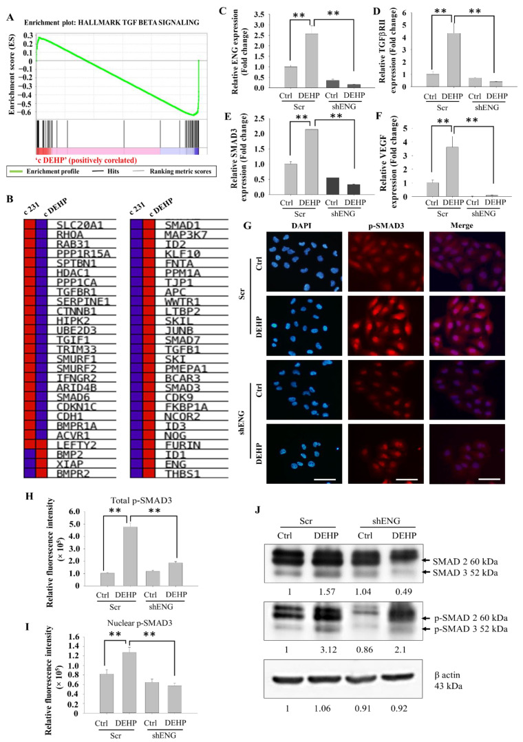
Figure 5 Representative and quantitative results of endoglin-mediated regulation of the TGFβ/SMAD3/VEGF signaling axis. (A) GSEA of TGFβ signaling showing a positive correlation with DEHP-treated MDA-MB-231 cells (enrichment score). (B) Blue–Pink O’ gram showing core enrichment of individual genes in the TGFβ signaling gene set (red: upregulation; blue: downregulation). (CF) qPCR analysis showing the mRNA expression of endoglin, TGFβRII, SMAD3, and VEGF in control and DEHP-exposed MDA-MB-231 cells (mock- and shENG-treated). (G) IF results showing expression changes and nuclear localization of p-SMAD3. Scale bar = 100 µm. (H,I) Quantitative analysis of p-SMAD3 IF showing total and nuclear p-SMAD3 expression levels. (J) SMAD3 and phospho-SMAD3 expression evaluated by Western blotting; ** p < 0.001.

Acknowledgments
This image is the copyrighted work of the attributed author or publisher, and ZFIN has permission only to display this image to its users. Additional permissions should be obtained from the applicable author or publisher of the image. Full text @ Biomedicines