IMAGE

Fig. 6

ID
ZDB-IMAGE-220224-35
Source
Figures for Paramos-de-Carvalho et al., 2021
Image
Figure Caption

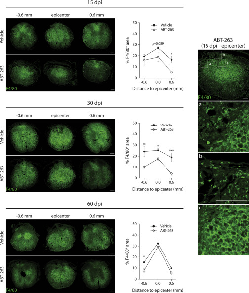
Fig. 6 ABT-263 treatment decreases the number of macrophages at the injury site Transversal sections at the lesion epicenter of an injured spinal cord at 15, 30 and 60 dpi treated with vehicle or ABT-263 and stained with the pan-macrophage marker F4/80 (green). Scale bars, 200 μm. The area of F4/80+ tissue was measured at the lesion epicenter and 600 μm rostrally and caudally from the epicenter. The panel on the right displays zoomed images of three different zones (a–c) of an ABT-263-treated spinal cord transversal section stained with F4/80 at 15 dpi. Macrophages form a network inside the central lesion core, but they can be individually distinguished outside of it. Scale bars, 100 μm. Measurements are expressed as a percentage of the total cross-sectional area. n (15 dpi) = 3–4; n (30 dpi) = 3–4; n (60 dpi) = 2–3. Data are presented as mean ± SEM. ∗p < 0.05, ∗∗p < 0.01, ∗∗∗p < 0.001, ABT-263 versus vehicle.

Acknowledgments
This image is the copyrighted work of the attributed author or publisher, and ZFIN has permission only to display this image to its users. Additional permissions should be obtained from the applicable author or publisher of the image. Full text @ Cell Rep.