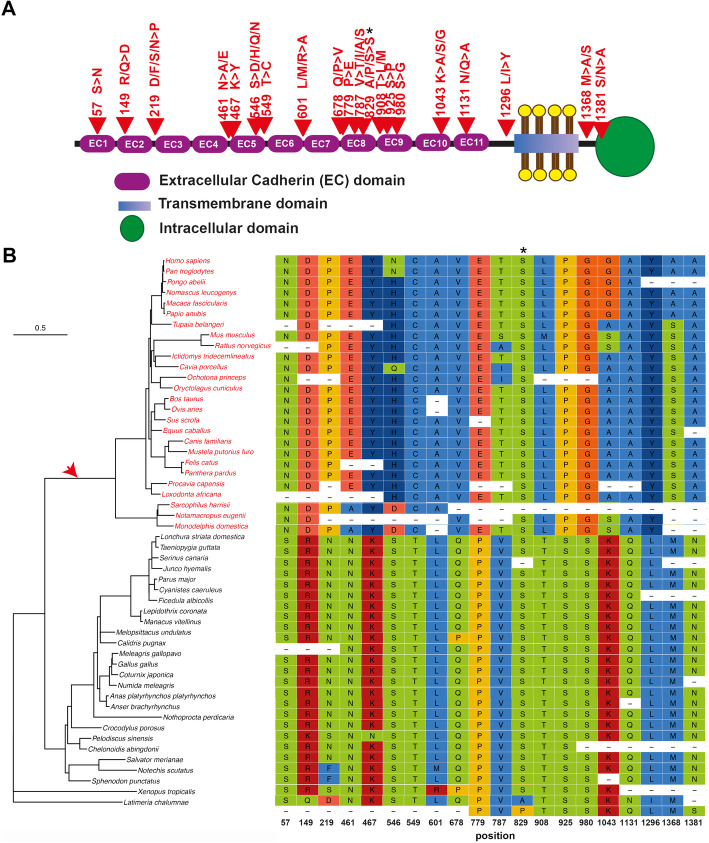
Phylogenetic tree and positive selected sites of an essential tip link protein: PCDH15. A Schematic diagram of the PCDH15 protein domains showing the approximate localization of positively selected sites (red arrows). Protein domains were approximately depicted according to UniProtKB - A9Z1W1 (A9Z1W1_HUMAN). B On the left: phylogenetic tree showing vertebrate species used for the analysis. The red arrow indicates the foreground branch. Mammalian species included in the foreground branch are in red. On the right: sequence alignment of positively selected sites identified. Positions of the human sequence given correspond to the ENST00000373965.6 transcript. Note that a change of Serine by Serine (asterisk) is identified as a positive selected site: serine is the only amino acid that is encoded by two disjoint codon sets so that a tandem substitution of two nucleotides is required to switch between the two sets. It has been suggested that the great majority of codon set switches proceed by two consecutive nucleotide substitutions, via a threonine or cysteine intermediates, are driven by selection even though this may not be the kind of positive selection driving functional divergences [29, 30]
Acknowledgments
This image is the copyrighted work of the attributed author or publisher, and
ZFIN has permission only to display this image to its users.
Additional permissions should be obtained from the applicable author or publisher of the image.
Full text @ BMC Biol.
Your Input Welcome
Thank you for submitting comments. Your input has been emailed to ZFIN curators who may contact you if
additional information is required.
Oops. Something went wrong. Please try again later.