IMAGE

Figure 3

ID
ZDB-IMAGE-211002-102
Source
Figures for Liao et al., 2021
Image
Figure Caption

Figure 3

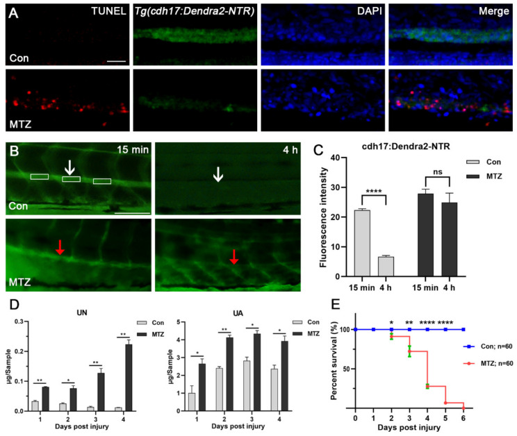
Renal tubular injury leads to loss of renal function. (A) Terminal deoxynucleotidyl transferase-mediated deoxyuridine triphosphate nick end labeling (TUNEL)-positive apoptotic cells (red) were detected in the renal tubules of Tg(cdh17:Dendra2-NTR) zebrafish larvae treated with MTZ, but not in the control (n = 30). Scale bar: 50 μm. (B,C) Tg(cdh17:Dendra2-NTR) zebrafish larvae treated with MTZ or the control were injected with 2 nL 5% FITC-inulin, and FITC-inulin fluorescence intensity of the caudal artery was detected in three separate regions 15 min and 4 h after injection. White or red arrows respectively indicated the same measuring position of Con larvae or MTZ larvae. (D) Zebrafish larvae treated with MTZ or control zebrafish larvae (30 larvae/Sample) were collected at 1 dpi to 4 dpi for the detection of UA and UN. (E) Tg(cdh17:Dendra2-NTR) zebrafish larvae treated with MTZ and control zebrafish larvae were collected (n = 60, respectively), and their survival rate was calculated from 1 dpi to 6 dpi. The data are expressed as the mean ± SEM; * p < 0.05, ** p < 0.01, and **** p < 0.001 (ANOVA/Dunnett’s test).

Acknowledgments
This image is the copyrighted work of the attributed author or publisher, and ZFIN has permission only to display this image to its users. Additional permissions should be obtained from the applicable author or publisher of the image. Full text @ Biomolecules