IMAGE

Figure 1.

ID
ZDB-IMAGE-210717-29
Source
Figures for Chowdhury et al., 2021
Image
Figure Caption

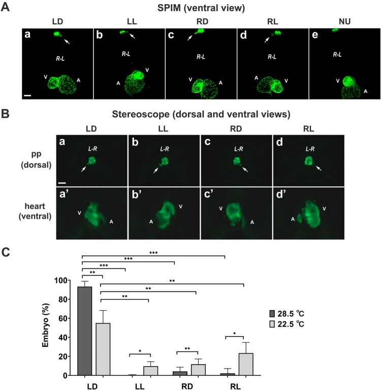
Figure 1.

Laterality defects of the brain and heart in zebrafish embryos. (A) Ventra lviews of the parapineal (arrow) and the myocardium in 48 hpf Tg(foxd3:EGFP/myl7:EGFP) embryos (a–e) visualized using 3D SPIM, which revealed their laterality defect at the cellular level. 10× lens; 1.5× zoom; scale bar, 50 µm. (B) Dorsal views of left-right asymmetry of the pineal complex (a–d) and ventral views of the heart (a’–d’) were imaged at 4 days post-fertilization using a fluorescent stereomicroscope. Scale bar, 50 µm. (C) Embryos treated with and without cold shock at 22.5°C (n = 226) and 28.5°C (n = 795), respectively, were examined for their laterality defects of the parapineal (arrow) and cardiac looping at 72hpf. LD, left parapineal(L)and dextral heart looping (D); LL, left parapineal(L)and leftward heart looping (L); RD, right parapineal (R) and dextral heart looping (D); RL, right parapineal (R) and leftward heart looping (L); NU, no parapineal (N) and unloop heart (U); pp, parapineal; R-L, right-left sides; L-R, left-right sides; A, atrium; V, ventricle. *P< .05, **P< .01, and ***P< .001 by Student’s t-test.

Acknowledgments
This image is the copyrighted work of the attributed author or publisher, and ZFIN has permission only to display this image to its users. Additional permissions should be obtained from the applicable author or publisher of the image. Full text @ Animal Cells Syst (Seoul)