IMAGE

Figure 6

ID
ZDB-IMAGE-210707-66
Source
Figures for Valu et al., 2021
Image
Figure Caption

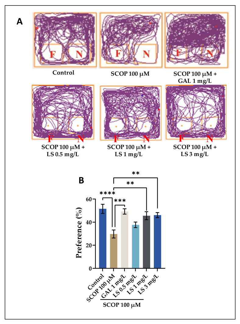
Figure 6 Lycopodium selago hydroethanolic extract (LS: 0.5, 1, and 3 mg/L) improved memory in the novel object recognition test (NOR). (A) Representative locomotion-tracking pattern in different groups. (B) Representation of the percentages of preference in different groups. Values are means ± S.E.M. (n = 10). For Tukey’s post-hoc analyses: **** p < 0.0001, *** p < 0.001, and ** p < 0.01.

Acknowledgments
This image is the copyrighted work of the attributed author or publisher, and ZFIN has permission only to display this image to its users. Additional permissions should be obtained from the applicable author or publisher of the image. Full text @ Pharmaceuticals (Basel)