IMAGE

Fig. 5

ID
ZDB-IMAGE-210224-14
Source
Figures for Tian et al., 2021
Image
Figure Caption

Fig. 5

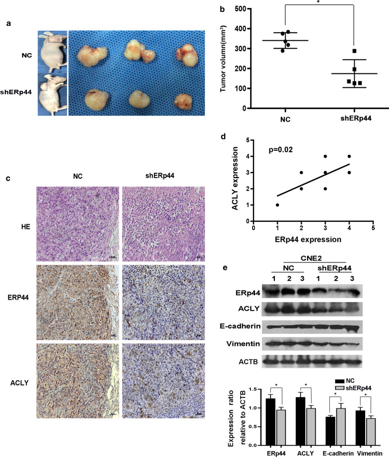
ERp44 promoted NPC cells growth in vivo. a Nude mice were subcutaneously injected with CNE2 cells transfected with NC or shERp44. We showed the representative pictures of NPC xenografts in nude mice and tumors. b The volume of tumors treated with shERp44 were smaller than control (n = 5 per group). c Immunohistochemistry was used to access ERp44 and ACLY expression in xenografts, we showed the representative pictures. d The correlation of ERp44 with ACLY expression in xenografts derived from nude mice. e Western blot showed E-cadherin was upregulated in shERp44 tumor sections, while Vimentin was downregulated. Experiments were repeated three times. Data represent mean ± SEM. *p < 0.05

Acknowledgments
This image is the copyrighted work of the attributed author or publisher, and ZFIN has permission only to display this image to its users. Additional permissions should be obtained from the applicable author or publisher of the image. Full text @ J Transl Med