IMAGE

Fig. 4

ID
ZDB-IMAGE-200615-21
Source
Figures for Wang et al., 2020
Image
Figure Caption

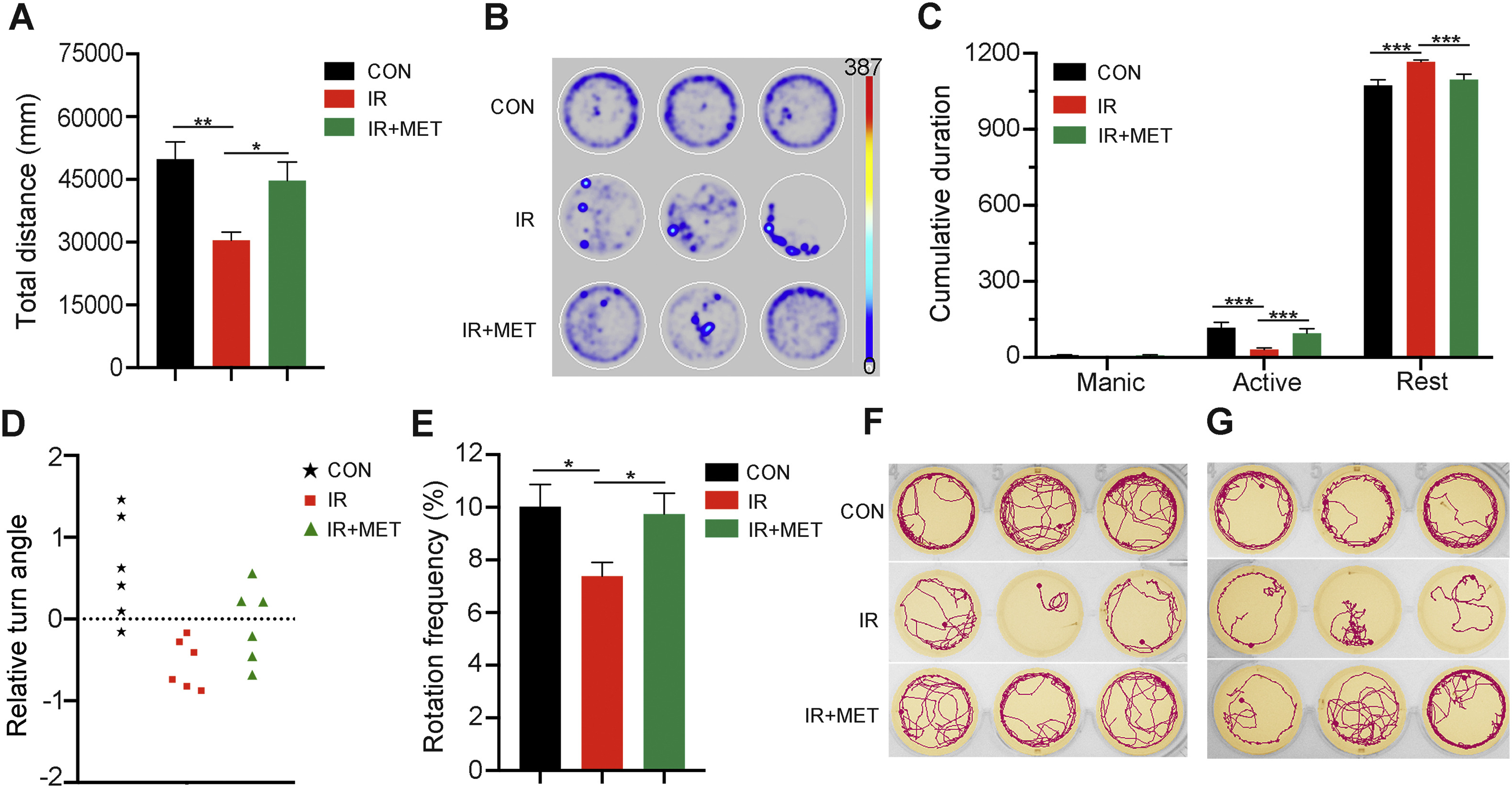
Fig. 4

MET prevents the dyskinesia of larvae from irradiation. (A) Total movement distance by light/dark alternating test. (B) Locomotion heat map of larvae recorded in 25 min. (C) Cumulative duration of different motion states by light/dark alternating test. (D) Relative turn angle by light/dark alternating test, positive value represents a clockwise direction and negative value represents a counter-clockwise direction. (E) Rotation frequency by light/dark alternating test. Take the direction of the head as the point to record data during movement. (F) Locomotion tracks of larvae in 2 min during light period. (G) Locomotion tracks of larvae in 2 min during dark period. Each experiment was repeated at least three times, n = 6 larvae per treatment. The data were presented as mean ± SEM. Student's t-test, *P < 0.05, **P < 0.01, ***P < 0.001.

Figure Data
Acknowledgments
This image is the copyrighted work of the attributed author or publisher, and ZFIN has permission only to display this image to its users. Additional permissions should be obtained from the applicable author or publisher of the image. Full text @ Sci. Total Environ.