IMAGE

Fig. 3

ID
ZDB-IMAGE-190709-5
Source
Figures for Yin et al., 2018
Image
Figure Caption

Fig. 3

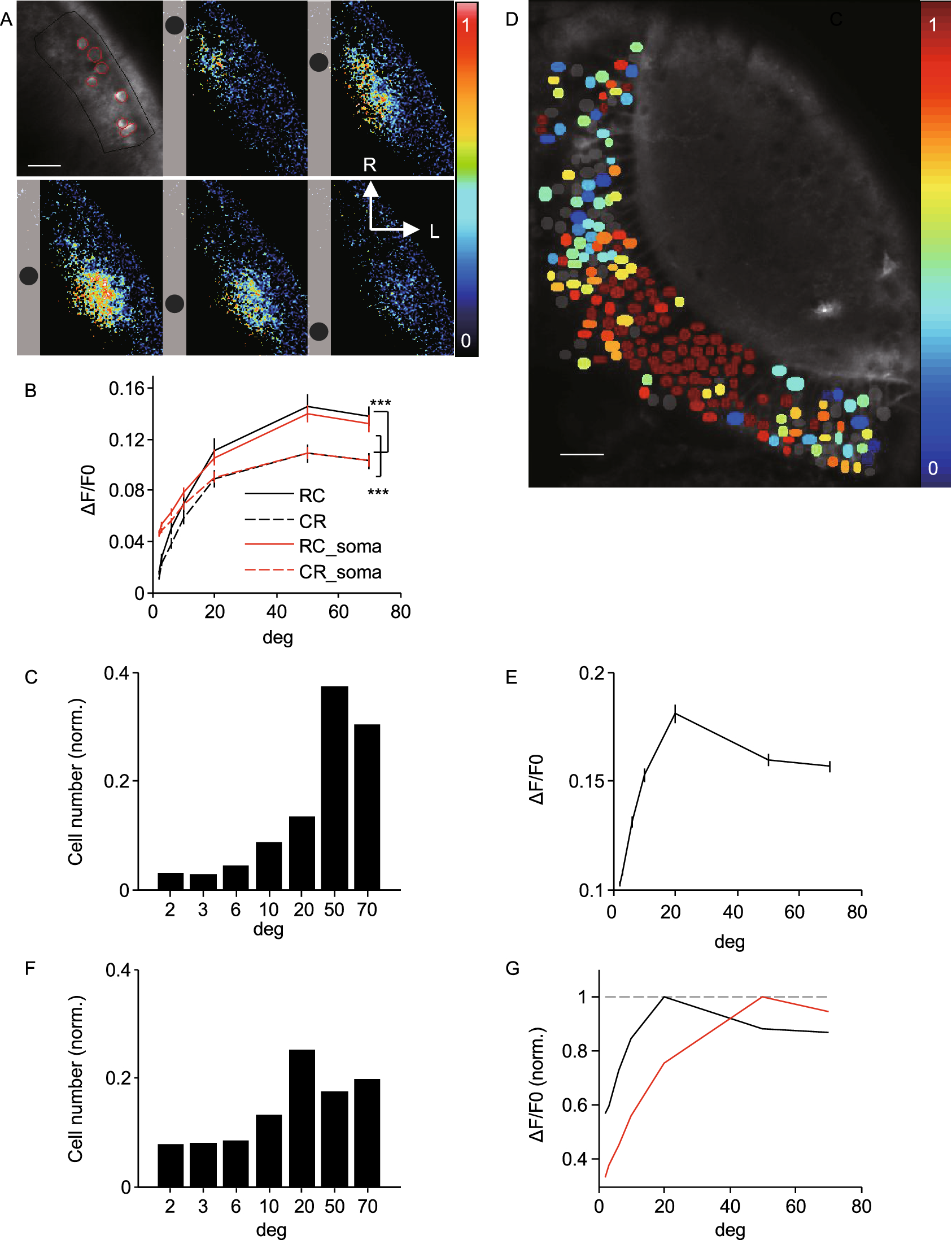
Size tuning of SINs. (A) Montage showing responses of SINs to moving dot stimulus of 10°, color-coded according to normalized responses. Relative position in each panel indicates direction of motion. Top left, fluorescence image showing analyzed ROIs demarcated by lines (population in black; somata in red). (B) Summary of responses to moving dots from population (n = 47 fishes, P = 2.3 × 10−10, two-way ANOVA) and responsive somata (n = 254/338, P = 1.8 × 10−9, two-way ANOVA). (C) Size preference distribution for all somata (n = 254/338 cells from 47 fishes). (D) Responses of PVNs to moving dot stimulus of 20°, color-coded according to normalized responses. Gray somata showing nonresponsive cells. (E) Summary of responses to moving dots from all somata (n = 1,651). (F) Size preference distribution from all somata. (G) Comparison of tuning curves between SINs (red) and PVNs (black)

Acknowledgments
This image is the copyrighted work of the attributed author or publisher, and ZFIN has permission only to display this image to its users. Additional permissions should be obtained from the applicable author or publisher of the image. Full text @ Protein Cell