IMAGE

Fig. S5

ID
ZDB-IMAGE-170609-55
Source
Figures for Knogler et al., 2017
Image
Figure Caption

Fig. S5

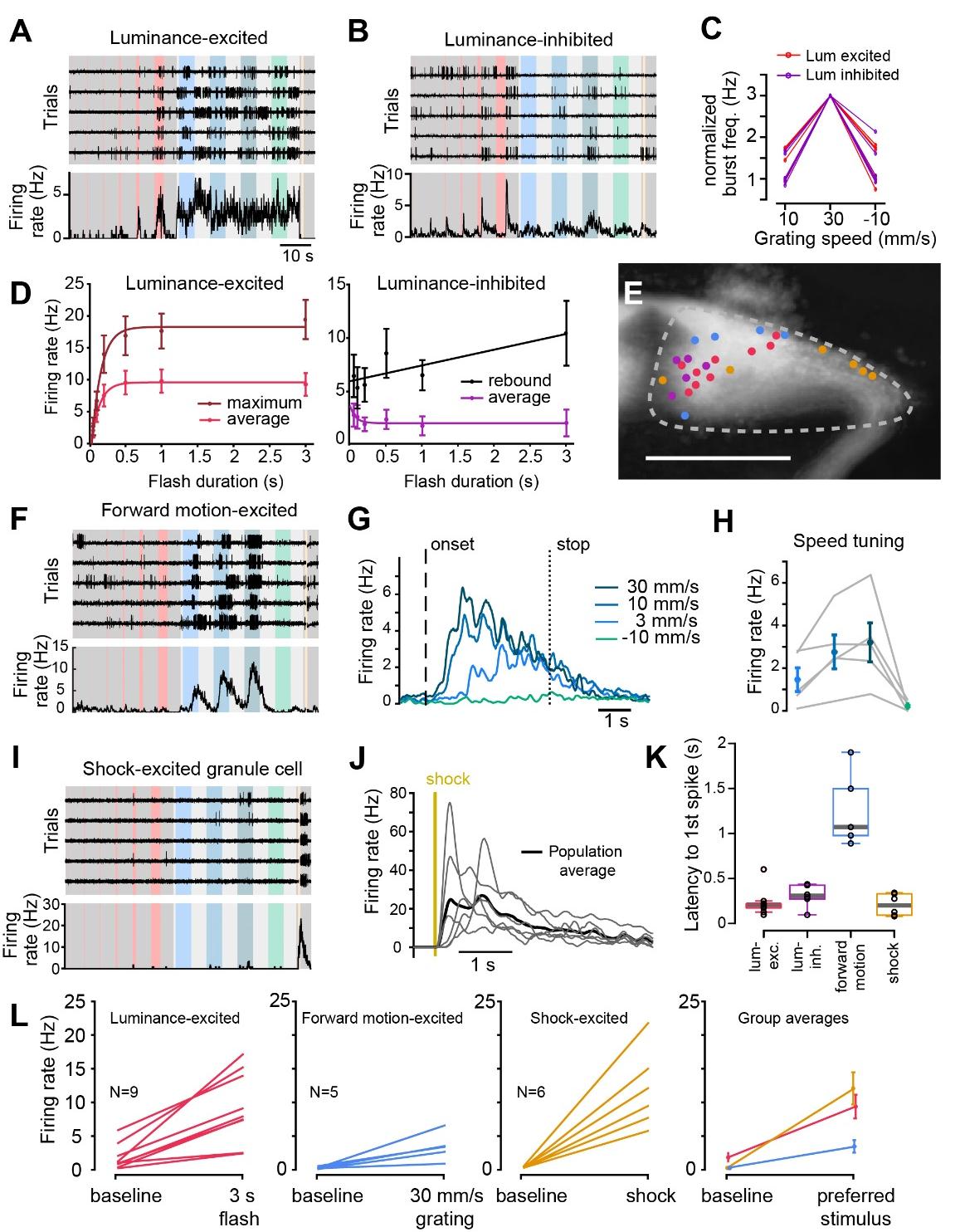
Granule cells show stereotyped temporal responses within a stimulus modality. Related to Figure 3 and Figure 6.

A) Upper panel, cell-attached electrophysiological recordings from a luminance-excited granule cell showing its response to stimuli over five repeated trials. A 500 ms period following the shock stimulus is blanked to remove the stimulus artifact. Lower panel, average firing rate of this granule cell across all trials. B) Same as for (A), instead showing an example luminance-inhibited cell. C) The relationship between burst frequency and grating speed in all luminance-responsive cells shows that these bursts depend on the frequency of the moving bars and not their direction of motion (n=9 luminance-excited; n=6 luminance-inhibited). D) Left, cells with luminance-excited responses saturate both their average and maximum firing rate with increasing stimulus duration beyond 200-500 ms. Right, cells with luminance inhibited responses show a saturating decrease in average firing rate with increasing stimulus duration beyond 200ms however rebound excitation following inhibition increases linearly with longer durations. Data are represented as mean ± SEM and are fit with least-squares nonlinear curves or a straight line as appropriate. E) granule cell locations from all electrophysiological recordings mapped onto the reference anatomy and color-coded according to response profile (see Figure 3 for details). Scale bar is 100 microns. F) Same as for (A), instead showing an example forward motion-excited cell. G) Averaged population firing rate and H) Speed tuning curves for all electrophysiological recordings from motion selective cells (n=5). Mean ± SEM across all fish is displayed in color. i) Same as for (A), instead showing an example shock-excited cell. J) Average firing rate in response to the shock stimulus from all cell-attached recordings of shock-excited granule cells (n=6). The population average is shown in black and appears to have multiple peaks due to the variability in the timing of an individual cell's response, which may reflect experimental variability in the placement of the electrodes relative to the cell being recorded. K) The first spike following preferred stimulus onset occurs with an average latency of several hundred milliseconds for luminance- and shock-responses, but with a much longer latency for cells that respond to forward motion. Grey center lines show the means; box limits indicate the 25th and 75th percentiles; whiskers extend 1.5 times the interquartile range from the 25th and 75th percentiles; data points are plotted as open circles. n = 9, 6, 5, 6 sample points. L) The mean baseline firing rate and firing rate of each cell within its category of preferred stimulus is plotted from cell-attached electrophysiological recordings (preferred stimulus indicated in each subplot). Mean ± SEM across groups are plotted in the panel at the right.

Acknowledgments
This image is the copyrighted work of the attributed author or publisher, and ZFIN has permission only to display this image to its users. Additional permissions should be obtained from the applicable author or publisher of the image. Full text @ Curr. Biol.