IMAGE

Fig. 2

ID
ZDB-IMAGE-160205-79
Source
Figures for Marsden et al., 2015
Image
Figure Caption

Fig. 2

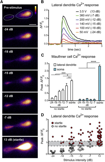
Graded M-Cell Lateral Dendrite Ca2+ Signals Reflect Startle Probability

(A) Increasing stimulus intensity increases activity at the M-cell lateral dendrite (white dashed line), with no change in somatic (blue dashed line) activity unless a startle is performed (scale bar, 10µm).

(B) Representative ΔF/F0 traces from a single M-cell show graded lateral dendrite responses. Stimuli were calibrated with an accelerometer, with voltage outputs converted to dB using the formula dB = 20 log (V/0.775).

(C) Grouped ΔF/F0 data reveal all-or-none somatic activity (blue bars) in startles versus non-startles regardless of stimulus intensity and graded lateral dendrite activity (white bars; p < 0.05, p < 0.001, p < 0.0001, one-way ANOVA with Dunnett’s multiple comparison test). Error bars indicate SEM.

(D) Scatterplot of peak lateral dendrite ΔF/F0 with startle events in red and no startle events in white. Gray bar indicates the lateral dendrite activation threshold for startle behavior.

Acknowledgments
This image is the copyrighted work of the attributed author or publisher, and ZFIN has permission only to display this image to its users. Additional permissions should be obtained from the applicable author or publisher of the image. Full text @ Cell Rep.