IMAGE

Fig. 4

ID
ZDB-IMAGE-151130-55
Source
Figures for Faria et al., 2015
Image
Figure Caption

Fig. 4

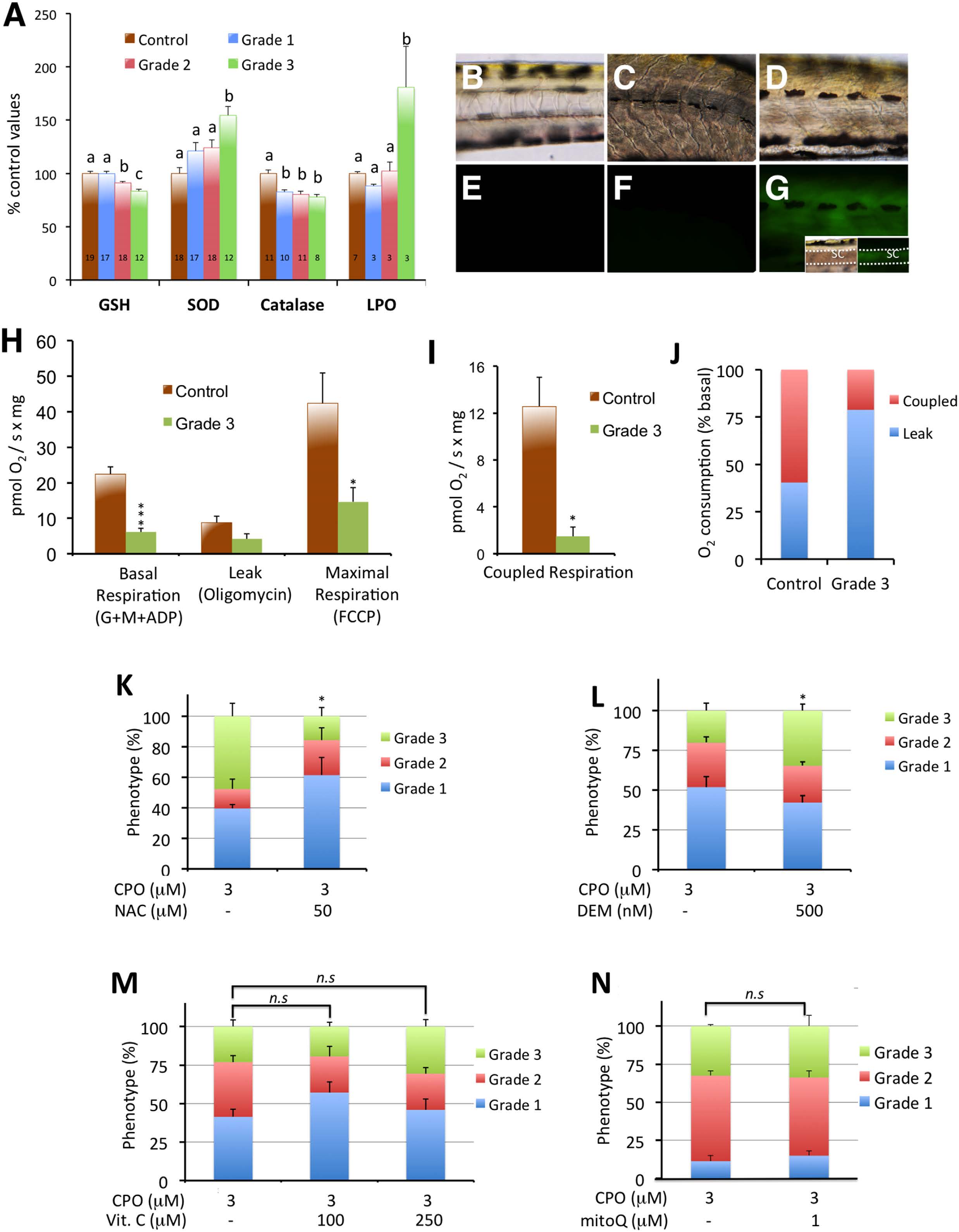
Oxidative stress is only induced in grade 3 larvae.

(A) SOD and catalase activities and GSH and MDA (LPO) levels in control and grade 1–3 zebrafish larvae exposed from 7 to 8 days post fertilization (dpf). The data represent the mean ± SEM. The value on each bar indicates the number of pools for each condition, and bars with different letters are significantly different (p < 0.05, one-way ANOVA with Tukey’s multiple comparison test). (BG) Brightfield (B–D) and fluorescence (E–G) images of the trunks of representative 8 dpf control (B,E), grade 2 (C,F), and grade 3 (D,G) larvae phenotypes. The oxidative fluorescent dye DCFH-DA, which is used for identifying ROS generation in live larvae, showed high ROS generation in grade 3 muscle fibres and spinal cord (G) compared to grade 2 (F) and control (E). Inset at (G) shows brightfield and fluorescence images of the trunk of a grade 3 larva, with the focal plane at the level of the spinal cord. Dorsal and ventral limits of the spinal cord are highlighted by a white dotted line. Abbreviations: sc, spinal cord. (HJ) Grade 3 larvae exhibit a significant reduction in mitochondrial respiration. The basal and maximal respiration (H) and the coupled respiration (I) were strongly reduced in grade 3 larvae with respect to the control larvae (3–11 pools with 20–25 larvae each were analysed for each group; *p < 0.05, ***p < 0.001, Student’s t-test). Moreover, the ratio between coupled respiration and leak was strongly altered (J). (K,L) Prevalence of the grade 3 phenotype can be modified by altering the endogenous levels of GSH. Larvae were pre-incubated with either 50 µM N-acetyl-L-cysteine (NAC) or 0.5 µM diethylmaleate (DEM) for 24 h (from 6 to 7 dpf) followed by co-exposure with 3 µM CPO for 24 h (from 7 to 8 dpf). (K) Increasing the GSH levels with N-acetyl-L-cysteine (NAC) decreased the prevalence of the grade 3 phenotype by 67% [3 groups with 8–19 larvae each were analysed for 3 µM CPO and 3 groups with 13–23 larvae for 3 µM CPO + 50 µM NAC; p < 0.05, Student’s t-test]. (L) Decreasing the GSH levels with diethylmaleate (DEM) increased the prevalence of grade 3 larvae by 82% [6 groups with 22–46 larvae each were analysed for 3 µM CPO and 6 groups with 21–43 larvae for 3 µM CPO + 0.5 µM DEM; p < 0.05, Student’s t-test]. (M,N) Prevalence of the grade 3 phenotype in zebrafish larvae exposed to 3 µM CPO is not significantly reduced by either antioxidant. Larvae were pre-treated with the antioxidants vitamin C and MitoQ for 3 h or 24 h, respectively, followed by co-exposure with 3 µM CPO for an additional 24 h (M); 4 groups with 13–22 larvae each per condition; p > 0.05, one-way ANOVA with Dunnett’s multiple comparison test) or MitoQ (N); 4–8 pools with 19–24 larvae each per condition; p > 0.05, Student’s t-test). Abbreviations: n.s., not significant.

Acknowledgments
This image is the copyrighted work of the attributed author or publisher, and ZFIN has permission only to display this image to its users. Additional permissions should be obtained from the applicable author or publisher of the image. Full text @ Sci. Rep.