IMAGE

Fig. 1

ID
ZDB-IMAGE-130828-18
Source
Figures for Mahony et al., 2013
Image
Figure Caption

Fig. 1

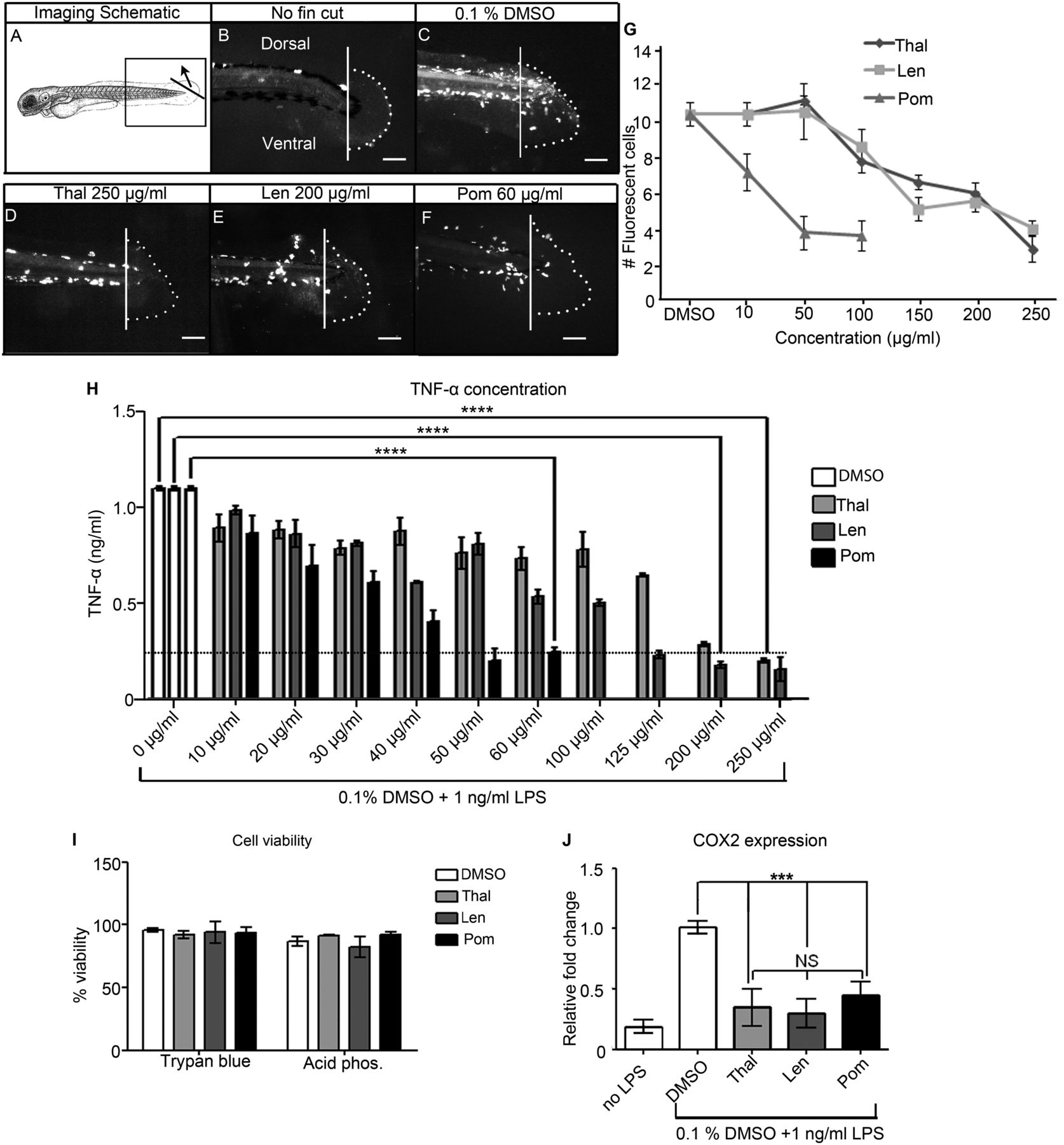
Identification of potent anti-inflammatory concentrations, in embryological assays, of Thalidomide, Lenalidomide, and Pomalidomide. Following tail fin transsection (line in tail fin in A), Tg(MPO::EGFP)114 zebrafish (72 hpf) were incubated with DMSO/compound. (B and C) Embryos were imaged 24 h after operation. (C) Fin cut with DMSO incubation showed cell migration to the wound site. (D–F) Thalidomide (Thal), Lenalidomide (Len), and Pomalidomide (Pom) reduce the number of migrating cells. (G) Graphical representation of the number of migrating cells following drug incubation; note Thalidomide and Lenalidomide require a higher concentration to induce the same response as Pomalidomide. (H) In vitro quantification of TNF-α production, from LPS-stimulated RAW 264.7 cells, by ELISA. Dotted line marks the maximal level of TNF-α reduction by Pomalidomide, which is not reached by Lenalidomide and Thalidomide until 200 and 250 μg/mL (772 and 968μM) respectively. (I) Cell viability, measured using trypan blue and acid phosphatase, was not altered. (J) The qRT-PCR showed a significant decrease in COX2 expression following Thalidomide, Lenalidomide, and Pomalidomide treatment. Graphs represent mean ± SEM. Statistics: (H) statistical significance was analyzed using Student’s t test. (I and J) Statistical significance was analyzed using one-way ANOVA with Tukey’s post hoc test; *P < 0.05; **P < 0.005; ***P < 0.0005, ****P < 0.0001; NS (not significant), P > 0.05. (Scale bars: 100 μm.)

Acknowledgments
This image is the copyrighted work of the attributed author or publisher, and ZFIN has permission only to display this image to its users. Additional permissions should be obtained from the applicable author or publisher of the image. Full text @ Proc. Natl. Acad. Sci. USA