FIGURE
Fig. 4
- ID
- ZDB-FIG-250909-79
- Publication
- Yin et al., 2025 - Novel susceptibility gene SLC23A2 functions via PI3K-AKT-mTOR pathway in etiology of non-syndromic cleft palate
- Other Figures
- All Figure Page
- Back to All Figure Page
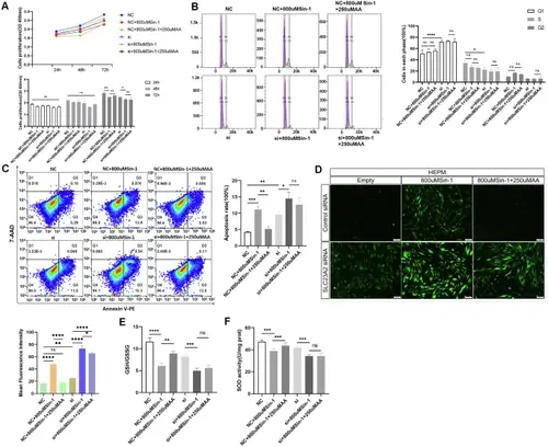
Fig. 4
|
Effects of SLC23A2/ exogenous ROS/AA interaction on HEPM cellular oxidative stress level and cellular biology. A–C Effects of SLC23A2/ exogenous ROS/AA interaction on cell proliferation, cell cycle and apoptosis respectively. D–F Effects of SLC23A2/ exogenous ROS/AA on ROS, GSH/GSSG and SOD activity. Error bars represent SD. n = 3; ns, P > 0.05; *,P < 0.05; **,P < 0.01; ***,P < 0.001; ****,P < 0.0001. Scale bar, 100um |
Expression Data
Expression Detail
Antibody Labeling
Phenotype Data
Phenotype Detail
Acknowledgments
This image is the copyrighted work of the attributed author or publisher, and
ZFIN has permission only to display this image to its users.
Additional permissions should be obtained from the applicable author or publisher of the image.
Full text @ J. Hum. Genet.