FIGURE

Fig 2

ID
ZDB-FIG-250620-11
Publication
Ma et al., 2025 - Protease-mediated activation of Par2 elicits calcium waves during zebrafish egg activation and blastomere cleavage
Other Figures
All Figure Page
Back to All Figure Page
Fig 2

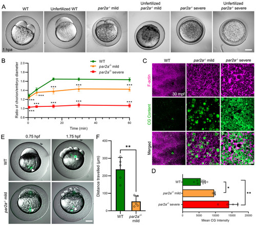
Maternal par2a mutant embryos display impaired egg activation events and cell division defects.

A: Nomarski images of naturally fertilized and unfertilized, activated eggs from WT, mild and severe par2a mutant females. Chorion elevation and blastodisc formation are variably disrupted. B: Changes in the ratio of chorion lift to embryo size of naturally fertilized WT, mild and severe par2a mutant eggs at different time points over an hour postactivation, n=51; t-test; *** = p<0.001. C: Confocal images of F-actin (magenta) and cortical granule (CG Content; green) distribution in naturally fertilized WT (left), par2a mild (middle), and par2a severe (right) mutant eggs at 30 mpf. par2a mutants show retention of F-actin meshwork that correlates with retention of CGs at cortex. D: Quantification of CG content staining at cortex in fertilized WT, mild and severe par2a mutant eggs at 30 mpf. n = 7, 3, 4; Mann–Whitney test; * = p<0.05; ** = p<0.01. E: Fluorescent eGFP superimposed on Nomarski image of naturally fertilized WT and mild par2a mutants injected with fluorescent latex beads at the vegetal pole (left column). Bead movement is recorded 1 h later (right column). Arrowheads highlight latex bead position. F: Average distance traveled by injected fluorescent latex beads over 1 h in naturally fertilized WT and mild par2a mutant eggs. n = 5; Mann–Whitney test; ** = p<0.001. Scale bars: A, E = 200 µm; C = 20 µm. See file S1 Data for underlying data.

Expression Data

Expression Detail
Antibody Labeling
Phenotype Data
Fish:
Observed In:
Stage: Adult

Phenotype Detail
Acknowledgments
This image is the copyrighted work of the attributed author or publisher, and ZFIN has permission only to display this image to its users. Additional permissions should be obtained from the applicable author or publisher of the image. Full text @ PLoS Biol.