FIGURE

Fig. 6

ID
ZDB-FIG-240910-58
Publication
Burkhalter et al., 2024 - Cilia defects upon loss of WDR4 are linked to proteasomal hyperactivity and ubiquitin shortage
Other Figures
All Figure Page
Back to All Figure Page
Fig. 6

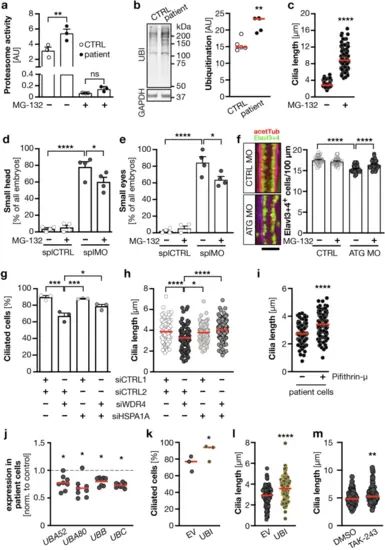
WDR4 patient fibroblasts display increased proteasomal activity.a Proteasome activity is increased in WDR4 patient fibroblasts compared to control cells. Specificity of the assay is shown by complete signal abrogation by treatment with the proteasome inhibitor MG-132 (25 µM). n = 3 experiments. **p < 0.01. One-way ANOVA with Sidak’s post-test. b WDR4 patient cells display higher ubiquitination. Western blot for ubiquitin and GAPDH as loading control. **p = 0.0079. Mann–Whitney test. c Proteasome inhibition rescues cilia length in WDR4 patient fibroblasts. n = 3 experiments with 91–98 cilia in total. ****p < 0.0001. Mann–Whitney test. d Proteasome inhibition partially rescues the microcephaly in zebrafish embryos at 48 hpf. n = 4 experiments with 76–116 embryos in total. *p < 0.05, ****p < 0.0001. One-way ANOVA with Sidak’s post-test. e Treatment with a proteasome inhibitor also rescues the small eye phenotype in 48 hpf zebrafish. n = 4 experiments with 76–116 embryos in total. *p < 0.05, ****p < 0.0001. One-way ANOVA with Sidak’s post-test. f Wdr4 KD reduces the number of neuronal cells (Elavl3 + 4, green) in the neural tube of 24 hpf zebrafish, which can be rescued by proteasomal inhibition. Counterstaining for acetylated tubulin (magenta). n = 3 experiments with 45 embryos in each condition. ****p < 0.0001, Kruskal–Wallis test with Dunn’s post-test. Scale bar: 50 µm. g Simultaneous knockdown of HSPA1A partially rescues ciliation defect in human fibroblasts. n = 3, siCTRL1/siCTRL2 vs. siWDR4/siCTRL2 ***p = 0.0004; siWDR4/siCTRL2 vs. siHSPA1A/siCTRL2 ***p = 0.0007; siWDR4/siCTRL2 vs. siWDR4/siHSPA1A *p = 0.0255. One-way ANOVA with Sidak correction. h Simultaneous knockdown of HSPA1A rescues cilia length in human fibroblasts. n = 3, 96–104 cilia, siCTRL1/siCTRL2 vs. siWDR4/siCTRL2 ****p < 0.0001; siWDR4/siCTRL2 vs. siHSPA1A/siCTRL2 *p = 0.0119; siWDR4/siCTRL2 vs. siWDR4/siHSPA1A ****p < 0.0001; Kruskal–Wallis test with Dunn’s post-test. i The HSPA1A inhibitor pifithrin-µ restores cilium length in WDR4 patient cells. Fibroblasts were treated with 5 µM pifithrin-µ during the whole time of serum starvation. n = 3 with 103 (CTRL) and 112 (pifithrin-µ) cilia in total. ****p < 0.0001. Two-tailed Welch’s test. j qPCR analyses shows reduced expression of ubiquitin precursors in serum-starved patient fibroblasts. *p = 0.0156 (UBA52, UBB, UBC) and 0.0312 (UBA80). Wilcoxon tests. k Ciliation rate can be rescued in patient cells nucleofected with a ubiquitin plasmid. n = 3 experiments. Per experiment at least 100 cells were counted. *p = 0.0246. Paired t-test. l Cilium length in WDR4 patient fibroblasts can be rescued by nucleofection of a ubiquitin plasmid; n = 3 with 105 cilia each, ****p < 0.0001. Welch’s t test. m Cilium length in WDR4 patient fibroblasts can be rescued by inhibition of ubiquitin activating enzymes with 5 nM TAK-243; n = 3 with 96 and 99 cilia. **p < 0.0062. Mann–Whitney test. Red line: median.

Expression Data

Expression Detail
Antibody Labeling
Phenotype Data

Phenotype Detail
Acknowledgments
This image is the copyrighted work of the attributed author or publisher, and ZFIN has permission only to display this image to its users. Additional permissions should be obtained from the applicable author or publisher of the image. Full text @ Cell Death Dis.