Mutagenesis of zebrafish rrm2b –. (A) Summary schematic depicting the rrm2b sgRNA target site on exon 3 of the zebrafish rrm2b gene. (B) DNA and corresponding peptide sequence of WT zebrafish rrm2b and mutant zebrafish rrm2b∆26bp. Red = mutation, * = premature stop codon. (C) Immunoblotting of Rrm2b and alpha tubulin in rrm2b+/+ and rrm2b−/− in 5 dpf tail muscle. N = 10 larvae tails each. D. Quantification of Rrm2b immunoblotting relative to alpha tubulin.

Characterisation of rrm2b−/− mutants—. (A) Mean velocity (mm/s) after touch stimulus of 2 dpf rrm2b+/+ (n = 8), rrm2b+/− (n = 23) and rrm2b−/− larvae (n = 12). Results are shown as mean ± SEM (statistical significance was determined with a Kruskal-Wallis test, * = adj. P < 0.05, ** = adj. P < 0.01). (B) Total displacement (mm) after touch stimulus of 2 dpf rrm2b+/+ (n = 8), rrm2b+/− (n = 23) and rrm2b−/− larvae (n = 12). Results are shown as mean ± SEM (statistical significance was determined with a Kruskal-Wallis test, * = adj. P < 0.05). (C) Peak acceleration (mm/s2) after touch stimulus of 2 dpf rrm2b+/+ (n = 8), rrm2b+/− (n = 22) and rrm2b−/− larvae (n = 12). Results are shown as mean ± SEM. (D) Representative image illustrating the morphological parameters used to assess zebrafish larval development. (E) Standard length (SL) measurements of 5 dpf rrm2b+/+ (n = 16), rrm2b+/Δ26bp (n = 48) and rrm2b−/−(n = 14) larvae. Results are shown as mean ± SEM. (F) Snout-vent length (SVL) of 5 dpf rrm2b+/+ (n = 16), rrm2b+/− (n = 48) and rrm2b−/− (n = 14) larvae. Results are shown as mean ± SEM. (G) Head-trunk angle (HTA) measurements of 5 dpf rrm2b+/+ (n = 16), rrm2b+/− (n = 48) and rrm2b−/− (n = 14) larvae. Results are shown as mean ± SEM. (H) Eye area (EA) measurements of 5 dpf rrm2b+/+ (n = 16), rrm2b+/− (n = 48) and rrm2b−/− (n = 14) larvae. Results are shown as mean ± SEM. (I) Swim bladder area (SBA) measurements of 5 dpf rrm2b+/+ (n = 16), rrm2b+/− (n = 48) and rrm2b−/− (n = 14) larvae. Results are shown as mean ± SEM (statistical significance was determined with a Kruskal-Wallis test, **** = adj. P < 0.0001). (J) Representative images of 5 dpf rrm2b+/+ larvae morphology (top panel) and 5 dpf rrm2b−/− larvae morphology (bottom panel). White arrow indicates uninflated swim bladder. (K) Relative mtDNA copy number of whole 3 dpf rrm2b+/+ & rrm2b+/− (n = 13) and rrm2b−/− (n = 14) larvae. Results are shown as mean ± SEM. (L) Relative mtDNA copy number in whole 5 dpf rrm2b+/+ & rrm2b+/− larvae (n = 50) and rrm2b−/− larvae (n = 29). Results are shown as mean ± SEM. (M) Relative mtDNA copy number in the head and abdomen of 5 dpf rrm2b+/+ & rrm2b+/− larvae (n = 21) and rrm2b−/− larvae (n = 16). Results are shown as mean ± SEM. (N) Relative mtDNA copy number in tail muscle of 5 dpf rrm2b+/+ & rrm2b+/− larvae (n = 15) and rrm2b−/− larvae (n = 12) results are shown as mean ± SEM (statistical significance was determined with a Student’s t-test, * = P < 0.05). (O) Survival of rrm2b larvae beyond 5 dpf by genotype. 5 dpf: rrm2b+/+: 25% (n = 23), rrm2b+/−: 52% (n = 48), rrm2b−/−: 23% (n = 21). 7 dpf: rrm2b+/+: 18% (n = 6), rrm2b+/−: 58% (n = 19), rrm2b−/−: 24% (n = 8). 10 dpf: rrm2b+/+: 37% (n = 15), rrm2b+/−: 53% (n = 21), rrm2b−/−: 10% (n = 4). 12 dpf: rrm2b+/+: 42% (n = 15), rrm2b+/−: 50% (n = 18), rrm2b−/−: 8% (n = 3). 14 dpf: rrm2b+/+: 16% (n = 5), rrm2b+/−: 87% (n = 27), rrm2b−/−: 0% (n = 0). 17 dpf: rrm2b+/+: 36% (n = 9), rrm2b+/−: 60% (n = 15), rrm2b−/−: 4% (n = 1). 19 dpf: rrm2b+/+: 37% (n = 12), rrm2b+/−: 63% (n = 20), rrm2b−/−: 0% (n = 0). 21 dpf: rrm2b+/+: 60% (n = 21), rrm2b+/−: 40% (n = 14), rrm2b−/−: 0% (n = 0).

Deoxynucleoside supplementation in 5 dpf rrm2b and wild type larvae. A. Relative mtDNA copy number in 5 dpf rrm2b larvae treated between 0 dpf and 5 dpf with 50 μM of deoxynucleosides: dAdo (A), dGuo (G), dCtd (C) & dTmd (T) with 5 μM adenosine deaminase inhibitor, EHNA. Untreated 5 dpf rrm2b+/+ & rrm2b+/− tail muscle (n = 54) (circles with thin border), treated 5 dpf rrm2b+/+ & rrm2b+/− tail muscle (n = 36) (circles with thick border). Untreated 5 dpf rrm2b−/− tail muscle (n = 21) (squares with thin border), treated 5 dpf rrm2b−/− tail muscle (n = 20) (squares with thick border). Results are shown as mean ± SEM (statistical significance was determined with a Mann–Whitney U test, ****P < 0.0001). B–E. Relative mtDNA copy number of pools of 10, 5 dpf WT whole larvae treated with 15 combinations of deoxynucleosides (circles with thick border) or untreated (circles with thin border). 5 μM of ENHA (deaminase inhibitor) was also supplemented with each deoxynucleoside combination. 3 pools of 10 larvae per treatment condition. Results are shown as mean ± SEM (statistical significance was determined with a one-way ANOVA, * = adj. P < 0.05).

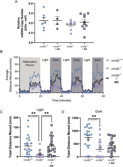
Assessment of purine deoxynucleoside supplementation in 5 dpf rrm2b larvae—.(A) Relative mtDNA copy number in whole 5 dpf rrm2b larvae, treated with either vehicle (DMSO) (rrm2b+/+ n = 7 (circles with thin border), rrm2b−/− n = 9, (squares with thin border)) or purine deoxynucleosides (50 μM dAdo & dGuo + 5 μM ENHA in 0.5%DMSO) (rrm2b+/+ n = 4 (circles with thick border), rrm2b−/− n = 10 (squares with thick border)) between 0 dpf and 5 dpf. Results are shown as mean ± SEM. (B) Average movement profile of 5 dpf vehicle treated rrm2b+/+ (0.5% DMSO vehicle)(n = 22 (circles with thin border)), vehicle treated rrm2b−/− (0.5% DMSO vehicle)(n = 17 (squares with thin border)) and deoxynucleoside treated rrm2b−/− (50 μM dAdo & dGuo + 5 μM ENHA in 0.5%DMSO)(n = 21 (squares with thick border)) larvae during a light dark transition test (LDT). (C) Total distance moved in light periods of vehicle treated 5 dpf rrm2b+/+ larvae (n = 22 (circles with thin border)), vehicle treated rrm2b−/− (0.5% DMSO vehicle)(n = 17 (squares with thin border)) and deoxynucleoside treated rrm2b−/− (50 μM dAdo & dGuo + 5 μM ENHA in 0.5%DMSO)(n = 21 (squares with thick border)) larvae during an LDT test. (I) Total distance moved in dark periods of vehicle treated 5 dpf rrm2b+/+ larvae (n = 22 (circles with thin border), vehicle treated rrm2b−/− (0.5% DMSO vehicle)(n = 17 (squares with thin border) and deoxynucleoside treated rrm2b−/− (50 μM dAdo & dGuo + 5 μM ENHA in 0.5%DMSO)(n = 21 (squares with thick border)) larvae during an LDT test. Results are shown as mean ± SEM (statistical significance was determined with a one-way ANOVA, **P < 0.01).

Assessment of purine deoxynucleoside supplementation in 7 dpf rrm2b larvae—. (A) Relative mtDNA copy number in vehicle treated (0.5% DMSO) 7dpf rrm2b+/+ (n = 9)(circles with thin border) & rrm2b−/− (n = 8)(squares with thin border) larvae and purine deoxynucleoside treated (50 μM dAdo & dGuo +5 μM ENHA in 0.5%DMSO) 7 dpf rrm2b+/+ (n = 7)(circles with thick border) & rrm2b−/− (n = 12)(squares with thick border) larvae. All results shown as mean ± SEM (statistical significance was determined with a Kruskal-Wallis test, **adj. P < 0.01). (B) Swim bladder area of 7 dpf vehicle treated (0.5% DMSO) rrm2b+/+ (n = 19) (circles with thin border), rrm2b+/− (n = 40) (diamonds), rrm2b−/− (n = 18) (squares with thin border) and purine deoxynucleoside treated (50 μM dAdo & dGuo +5 μM ENHA in 0.5%DMSO) rrm2b−/− larvae (n = 20) (squares with thick border). All results are shown as mean ± SEM (statistical significance was determined with a Kruskal-Wallis test, * = adj. P < 0.05, ** = adj. P < 0.01, *** = adj. p < 0.001). (C) L-lactate in 7 dpf vehicle treated (0.5% DMSO) rrm2b+/+ & rrm2b+/− larvae (circles with thin border) and rrm2b−/− larvae (squares with thin border) and L-lactate in 7 dpf purine deoxynucleoside treated (50 μM dAdo & dGuo +5 μM ENHA in 0.5%DMSO) rrm2b+/+ & rrm2b+/− larvae (circles with thick border) and rrm2b−/− larvae (squares with thick border). For all conditions n = 3 pools of 20, 7 dpf larvae. All results are shown as mean ± SEM (statistical significance was determined with a one-way ANOVA, * = adj. P < 0.05,** = adj. P < 0.01). (D) Deoxyadenosine concentration (nmol/g protein) in pools (n = 80) of 7 dpf vehicle treated (0.5% DMSO) or purine deoxynucleoside treated (50 μM dAdo & dGuo +5 μM ENHA in 0.5%DMSO) rrm2b+/+ & rrm2b+/− and rrm2b−/− larvae. E. Deoxyguanosine concentration (nmol/g protein) in pools (n = 80) of 7 dpf vehicle treated (0.5% DMSO) or purine deoxynucleoside treated (50 μM dAdo & dGuo +5 μM ENHA in 0.5%DMSO) rrm2b+/+ & rrm2b+/− and rrm2b−/− larvae. Deoxycytidine monophosphate, dTMP: Deoxythymidine monophosphate, TK2: Thymidine kinase 2.

Acknowledgments
This image is the copyrighted work of the attributed author or publisher, and ZFIN has permission only to display this image to its users. Additional permissions should be obtained from the applicable author or publisher of the image. Full text @ Hum. Mol. Genet.