FIGURE SUMMARY
Title

Protective Effects of Fasudil Against Cisplatin-Induced Ototoxicity in Zebrafish: An In Vivo Study

Authors
Lim, K.H., Park, S., Han, E., Baek, H.W., Hyun, K., Hong, S., Kim, H.J., Lee, Y., Rah, Y.C., Choi, J.
Source
Full text @ Int. J. Mol. Sci.

Effect of fasudil on the hair cells in zebrafish. (A) Cisplatin reduced the number of hair cells in neuromasts, while fasudil protected hair cells from cisplatin-induced ototoxicity, with increasing concentrations resulting in the salvage of a greater number of hair cells (×20; scale bar = 10 μm). (B) Fasudil protected against cisplatin-induced hair cell loss at concentrations of 100 μM and 500 μM (n = 30 per group; *** p < 0.001; ** p < 0.01). (C) The administration of 100 μM fasudil did not induce significant hair cell loss compared with the controls (n = 20 per group; p = 0.258). Abbreviations—n.s.: not significant.

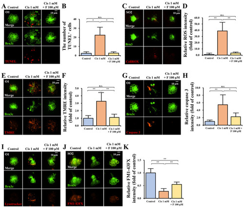
Protective effect of fasudil against cisplatin-induced apoptosis and hair cell viability. (A) Apoptotic cells were observed as red dots in the O1 neuromast of 5-dpf transgenic zebrafish after TUNEL staining under a fluorescent microscope (×20; scale bar = 10 μm). (B) The total number of TUNEL-positive cells in four neuromasts (SO1, SO2, O1, and OC1) was compared across the groups (* p < 0.05). (C) Red dots indicating ROS generation were observed in the SO2 neuromast after CellROX deep red staining under a fluorescent microscope. (×20; scale bar = 10 μm). (D) The average relative ROS intensity of the four neuromasts (SO1, SO2, O1, and OC1) was compared among groups, using the control group as reference (** p < 0.01). (E) Red dots indicating mitochondrial membrane potential loss were observed in the O1 neuromast with tetramethylrhodamine ethyl ester (TMRE) staining, under a fluorescent microscope (×20; scale bar = 10 μm). (F) The average relative TMRE intensity of the four neuromasts (SO1, SO2, O1, and OC1) was compared among the groups, with the control group as reference (** p < 0.01). (G) Red dots indicating caspase 3 activity were observed in the O1 neuromast following anti-Caspase 3 antibody staining under fluorescent microscopy (×20; scale bar = 10 μm). (H) The average relative caspase 3 labeling intensity of the four neuromasts (SO1, SO2, O1, and OC1) was compared among the groups, with the control group as reference (* p < 0.05, ** p < 0.01). (I) Red dots indicating autophagy activation were observed in the O1 neuromast after LysoTracker Red DND-99 staining under fluorescent microscopy (×20; scale bar = 10 μm). (J) Red dots indicating hair cell viability were observed in the SO2 neuromast after FM1-43FX staining (×20; scale bar = 10 μm). (K) The average relative FM1-43FX intensity of the four neuromasts (SO1, SO2, O1, and OC1) was compared among the groups, with the control group as reference (** p < 0.01). Abbreviations—n.s.: not significant; Cis: cisplatin; F: fasudil; dpf: days post-fertilization; TUNEL: terminal deoxynucleotidyl transferase (TdT)-mediated dUTP– biotin nick end labeling; ROS: reactive oxygen species; SO1 and SO2: supraorbital; O1: otic; OC1: occipital.

Effects of fasudil on the behavior of transgenic zebrafish treated with cisplatin. Compared with the control group, the group treated with 1 mM cisplatin alone exhibited a significant increase in the absolute angle of rheotaxis. The group treated with 1 mM cisplatin and 100 μM fasudil showed a significantly decreased absolute angle compared with the group treated with cisplatin alone (n = 30 per group; *** p < 0.001). The average absolute angle of the larvae is shown at the bottom of each bar graph.

Hypothetical illustration of the role of ROCK in cisplatin-induced apoptosis. When cisplatin enters the cytoplasm of hair cells via CTR1 and OCT2 transporters or membrane diffusion, it binds to nuclear or mitochondrial DNA, triggering ROS generation through ER stress and the loss of mitochondrial transmembrane potential. Cytochrome C released due to ROS and mitochondrial damage activates caspases, promoting the intrinsic pathway of apoptosis. In this process, ROCK activated by caspase-3 inhibits AKT through the activation of PTEN and the inhibition of IRS1. The inhibition of AKT accelerates the release of cytochrome C by activating Bax, Bak, and Bim, thereby forming a positive feedback loop. Additionally, ROCK induces the extrinsic apoptosis pathway via the clustering of death receptors such as TNF-α, wherein the activation of caspase-8 leads to autophagy activation. In the apoptotic execution phase, ROCK also induces actomyosin contraction through the phosphorylation of MLC. Fasudil is thought to mitigate cisplatin-induced hair cell apoptosis by inhibiting ROCK. Abbreviations—CTR1: copper uptake protein 1; OCT2: organic cation transporter 2; ROS: reactive oxygen species; ER: endoplasmic reticulum; RhoA: Ras homolog family member A; ROCK: Rho-associated protein kinase; PTEN: phosphatase and tensin homolog; IRS1: insulin receptor substrate 1; Bax: bcl-2-like protein 4; Bak: Bcl-2 homologous antagonist/killer; TNF-α: tumor necrosis factor-α; DISC:, death-inducing signaling complex; MLC: myosin light chain.

Rheotaxis assay setup. The apparatus consists of three lanes with continuous flow regulated by an attached pump. An overhead camera simultaneously captures the behaviors of all the larvae within each lane.

Acknowledgments
This image is the copyrighted work of the attributed author or publisher, and ZFIN has permission only to display this image to its users. Additional permissions should be obtained from the applicable author or publisher of the image. Full text @ Int. J. Mol. Sci.