FIGURE SUMMARY
Title

Initiation of lumen formation from junctions via differential actomyosin contractility regulated by dynamic recruitment of Rasip1

Authors
Yin, J., Schellinx, N., Maggi, L., Gundel, K., Wiesner, C., Kotini, M.P., Lee, M., Phng, L.K., Belting, H.G., Affolter, M.
Source
Full text @ Nat. Commun.

Rasip1 is dynamically involved in the establishment of apical compartments.

A Schematic depicting the anastomosis of two tip cells in the formation of the DLAV. A stable cell-cell contact site is formed with the deposition of junctional proteins, including Cdh5 (I). The cell-cell contact site opens into a ring structure while the apical membrane is inserted into the luminal pocket within the junctional ring (II). Cell rearrangement leads to the elongation of the junctional ring (III). A transverse view of the luminal pocket located within the junctional ring (IV). B Time-lapse imaging of Cdh5-Venus and ZO1-tdTomato, captured from 30 hpf throughout the patch-to-ring transition. (B’) Intensities of Cdh5-Venus and ZO1-tdTomato along the dashed lines in (B). C Antibody staining for Cdh5 and Rasip1 at junctional patches and rings of varying sizes, from initial cell-cell contacts to the formation of stable junctional rings. The Dice-Sørensen coefficient was calculated as twice the joint area of the two signals divided by the sum of the area of each signal after automatic thresholding. D The Dice coefficient and the corresponding area of various junctional patches and rings, with data points color-coded by area (n = 42 cells from 12 embryos). E Time-lapse images showing the recruitment of Rasip1-Scarlet-I to the junctional patches and nascent junctional rings. Arrowheads mark Rasip1 clusters within the junctional patches. Arrows mark Rasip1 clusters localized at the periphery of junctional patches or within the nascent apical compartments. (E’) Automatic thresholding of Cdh5-Venus and Rasip1-Scarlet-I in (E). Black corresponds to the colocalized signals after thresholding. (E”) Graphic diagrams showing the localizations of signals in (E’). Consistent observations were made in 6 samples from 4 independent experiments. F Time-lapse images showing the recruitment of GFP-Podxl1 to the apical compartments. (F’) Intensities of Cdh5-Venus and GFP-Podxl1 along the dashed lines in (F). Consistent observations were made in 8 samples from 4 independent experiments. All scale bars: 5 μm. Source data are provided as a Source Data file.

Apical clearance and lumenal defects in rasip1 mutants.

A Antibody staining for Cdh5 and ZO-1 in wild-type embryos and rasip1 mutants at 32 hpf. White arrows indicate discontinuous junctions. White and green arrowheads indicate junctional clusters and linear junctional structures within the presumed apical compartments, respectively. B Expression of Cdh5-Venus in wild-type embryos and rasip1 mutants at 32 hpf. Green and magenta masks label the boundary regions (junctions) and the presumed apical compartments, respectively. C Quantification of the ratio of the average Cdh5 intensity between the boundary regions (green masks in (B)) and the apical compartments (magenta masks in (B)), hereafter referred to as the boundary-to-apical (B/A) ratio. (WT: n = 53 cells from 10 embryos; rasip1: n = 55 cells from 11 embryos). Data are presented as mean ± SD. ***P < 0.0001, 2-tailed unpaired t-test. DF Cdh5-Venus and GFP-Podxl1 in wild-type embryos (D) and rasip1 mutants (E, F). (D’–F’) Intensities of Cdh5-Venus and GFP-Podxl1 along the dashed lines in (DF). G Coefficient of variation of Podxl1 per apical compartment, presented as mean ± SD (WT: n = 13 cells from 6 embryos; rasip1: n = 14 cells from 7 embryos). ***P < 0.0001, 2-tailed unpaired t-test. H, I Time-lapse images of Cdh5-Venus and GFP-Podxl1 in wild-type embryos (H) and rasip1 mutants (I). White arrows in (I) indicates GFP-Podxl1 that emerged outside of junctions. Consistent observations in over 10 samples from 4 independent experiments per group. All scale bars: 10 μm. Source data are provided as a Source Data file.

Cdh5 is poorly restricted to the junctions in rasip1 mutants.

A Schematic drawing of the photo-conversion of mClavGR2 and cdh5-mClav cDNA recombined into the cdh5 BAC clone. B Diagrams of photo-conversions at the initial cell-cell contact sites (anastomotic patches) in wild-type embryos and in rasip1 mutants. C, D Time-lapse imaging of Cdh5-mClav after photo-conversion specifically at junctional patches. White arrowheads mark the converted Cdh5-mClav. White arrows indicate the junctional ring and reticulated junctions formed in wild-type embryos and rasip1 mutants, respectively. Consistent observations were made in over 6 samples from 3 independent experiments per group. EH Photo-conversions on half junctional rings as depicted in diagrams for wild-type embryos (E) and equivalent regions in rasip1 mutants (G). (E’, G’) Time-lapse imaging of Cdh5-mClav after photo-conversion of half junctional rings in wild-type embryos (E’) and equivalent regions in rasip1 mutants (G’). White dashed lines mark the converted region before conversion. Blue and orange arrowheads indicate the unconverted and converted half rings, respectively. White arrows indicate converted Cdh5 in the apical domain. (E”,G”) Intensities of converted and unconverted Cdh5-mClav along the white lines in (E’) and (G’), corresponding to the red dashed lines in the diagrams in (E) and (G). F The relative intensity of green Cdh5-mClav in the converted half rings compared to the unconverted half rings in wild-type embryos (n = 5 experiments) and rasip1 mutants (n = 6 experiments), presented as mean ± SD. N.s., not significant, 2-tailed unpaired t-test on the area under the curve. H The relative intensity of magenta Cdh5-mClav in the unconverted half rings compared to the converted half rings in wild-type embryos (n = 5 experiments) and rasip1 mutants (n = 6 experiments), presented as mean ± SD. **P = 0.0028, 2-tailed unpaired t-test on the area under the curve. All scale bars: 5 μm. Source data are provided as a Source Data file.

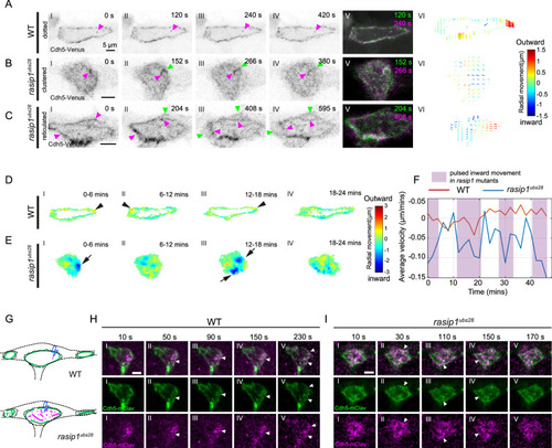
Cdh5 clusters detach from junctions and move toward the apical compartments in rasip1 mutants.

AC Time-lapse images of Cdh5-Venus in wild-type embryos (A) and in rasip1ubs28 mutants (B, C). Magenta arrowheads mark the dots, clusters, or linear structures of Cdh5 within the apical compartments. Green arrowheads mark the newly formed junctions at the boundaries after the detachment of old junctions. (VI) Arrow maps show the speed and direction of the flow of Cdh5 between the two time points in (V). The arrows are twice the length of the actual movement for visualization purposes, with their colors representing velocities relative to the centers of the apical compartments. Consistent observations were made in over 20 samples from 6 independent experiments per group. D, E Heat maps showing the average velocity of Cdh5 in the radial direction at 6-minute interval in wild-type embryos (D) and rasip1ubs28 mutants (E). Average velocity maps were generated from frames with a 36-second interval using PIV and were further combined into a heat map displaying the total particle movement over 360 seconds in the radial direction. Colors in the heat map represent the velocities of movement relative to the centers of the apical compartments. Black arrowheads mark outward movement, while black arrows mark inward movement. F Average radial velocity of all Cdh5 in (D) and (E), measured over 2-minute intervals. GI Diagrams (G) and time-lapse images of photo-conversion on the junctional clusters in the apical compartments of wild-type embryos (H) and rasip1 mutants (I). White arrowheads mark the converted Cdh5-mClav that moved to the boundaries. All scale bars: 5 μm. Source data are provided as a Source Data file.

Rasip1 inhibits contractility at junctional patches and apical compartments.

A Antibody staining for Myl9a-GFP and Rasip1 at junctional patches and rings of varying sizes. Consistent observations in 10 samples from 3 independent experiments. B The Dice coefficient and corresponding area of various junctional patches and rings, with data points color-coded by area (n = 27 cells from 10 embryos). C Time-lapse imaging of Rasip1-scarlet-I and Myl9a-GFP in wild-type embryos during the patch-to-ring transitions. White arrows mark colocalized Myl9a and Rasip1 at the junctional patch, while white arrowheads indicate segregation at later time points. (C’) Automatic thresholding and respective graphical representations. Consistent observations in 6 samples from 3 independent experiments. D, E Cdh5-Venus and Myl9a-GFP in wild-type embryos (D) and rasip1 mutants (E). White arrows indicate Myl9a within the patches, while arrowheads mark Myl9a at the boundary. D’, E’ Automatic thresholding and respective graphical representations. Consistent observations in 10 samples from 5 independent experiments per group. F, G Distinct localizations of Myl9a-GFP in wild-type embryos (F) and rasip1 mutants (G). Arrowheads label Myl9a at junctions, while arrows indicate Myl9a clusters within the apical compartments. F’, G’ Intensities of signals along the dashed lines in (F, G). H Normalized Myl9a intensities at the peripheral regions and apical compartments in wild-type embryos and rasip1 mutants (WT: n = 25 cells from 6 embryos; rasip1: n = 18 cells from 8 embryos), presented as mean ± SD. The Myl9a-GFP intensity is standardized using the mean signal level from the entire cell. ***P = 0.0001, n.s., not significant, 2-tailed unpaired t-test. IK Time-lapse images of Cdh5-Venus and Myl9a-GFP showing synchronized clustering in wild-type embryos (I) and in rasip1 mutants (J, K). Arrowheads indicate Cdh5 and Myl9a along the junctions, while arrows indicate the Cdh5 and Myl9a clusters within the apical compartment. (I’) Diagrams illustrate transient Cdh5 aggregation under Myl9a enrichment along the junctions in wild-type embryos. (J’, K’) Diagrams illustrate Cdh5 aggregation under Myl9a enrichment towards the apical compartments (J’) or persistent contraction along junctions in rasip1 mutants (K’). All scale bars: 5 μm. Source data are provided as a Source Data file.

Rasip1 shuttles between junctions and apical compartments in close association with Myosin.

A Schematic drawing of recombined Rasip1-Scarlet-I and GFP-Rasip1. B Antibody staining for Rasip1 and Cdh5 in wild-type embryos at 32 hpf. Consistent observations were made across 14 samples from 4 independent experiments. C Expression of Rasip1-Scarlet-I and Cdh5-Venus in wild-type embryos at 32 hpf. In both (B) and (C), white arrowheads indicate Rasip1 clusters, while white arrows label linear Rasip1 localizations along the junctions. Consistent observations were made across 22 samples from 7 independent experiments. D Time-lapse images of Cdh5-Venus and Rasip1-Scarlet-I with Rasip1 enriched at constricting junctions (arrowheads). E Time-lapse images of Cdh5-Venus and Rasip1-Scarlet-I with Rasip1 enriched at the apical compartment (arrows). F GFP-Rasip1 relocating from the apical compartment to the constricting junctions. Lines label the position of the apical compartment before contraction. Arrowheads mark the GFP-Rasip1 enrichment at the constricting junctions. G GFP-Rasip1 relocating from junctions to apical compartments as clusters. Lines indicate GFP-Rasip1 localized near the anterior boundary of the apical compartment. Arrowheads mark the GFP-Rasip1 clusters within the apical compartment. Masks were applied to focus solely on the apical domain. Consistent observations were made in 15 samples from 7 independent experiments (DG). H Time-lapse images of GFP-Podxl1 and Rasip1-Scarlet-I during constrictions. Arrowheads indicate highly enriched Rasip1 at the constricting sites. I, J Time-lapse images showing the local enrichment of Myl9a-GFP and Rasip1-Scarlet-I and subsequent depletion at apical compartments (I) or along junctions (J). Arrows mark clusters where Rasip1 and Myl9a overlap, while arrowheads indicate Myl9a-positive, Rasip1-negative clusters. Masks were applied to focus solely on the apical domain. Consistent observations were made in 8 samples from 3 independent experiments. All scale bars: 5 μm.

Precise control of apical contractility is required for apical clearance.

Acute DMSO (A) or Y-27632 (B) treatment on rasip1 mutants with unopened cell-cell contact sites. Red arrowheads indicate the same junctional patches/rings at 20 minutes and 80 minutes after drug treatment. C The Cdh5 boundary-to-apical ratio in the following groups: WT + DMSO (n = 11 cells from 5 embryos), WT + Y-27632 (n = 11 cells from 5 embryos), rasip1 + DMSO (n = 10 cells from 5 embryos), rasip1 + Y-27632 (n = 10 cells from 6 embryos) at 200 minutes after treatment for newly opened junctions. Data are presented as mean ± SD. ***P = 0.0005, 2-tailed unpaired t-test. D Myl9a-GFP and Cdh5-Venus at 20 minutes and 80 minutes after acute Y-27632 treatment (75 μM) in rasip1ubs28 mutants. White arrows label ectopic apical Myl9a and Cdh5, while white arrowheads mark junctional Myl9a at 80 minutes post-treatment. Consistent observations were made across 8 samples from 3 independent experimental setups. E The Cdh5 boundary-to-apical ratio over the acute treatments in the following groups: WT + DMSO (n = 16 cells from 6 embryos), rasip1 + DMSO (n = 20 cells from 6 embryos), rasip1 + Y-27632 (n = 10 cells from 4 embryos). Data are presented as mean ± SD. F Wild-type embryos expressing Scarlet-I-Podxl1 or N-ROCK1-Scarlet-I-Podxl1 (F) and corresponding diagram (F”). (F’) Intensities of Cdh5-Venus and Scarlet-I-Podxl1 or N-ROCK1-Scarlet-I-Podxl1 along the dashed lines in (F). White arrowheads label enriched N-ROCK1-Scarlet-I-Podxl1 and Cdh5 within the apical domain. G Quantification of the Cdh5 boundary-to-apical ratio in wild-type embryos expressing Scarlet-I-Podxl1 (n = 17 cells from 9 embryos) or N-ROCK1-Scarlet-I-Podxl1 (n = 20 cells from 8 embryos). Data are presented as mean ± SD. ***P < 0.0001, 2-tailed unpaired t-test. H, I Activation of Opto-RhoA selectively at the apical compartment (H) and corresponding diagram (I). White arrowheads label apical Cdh5 and Opto-RhoA clusters. (H’) Intensities of Cdh5-Venus and Opto-RhoA-mCherry along the dashed lines in (H). All scale bars: 10 μm. Source data are provided as a Source Data file.

Dynamic recruitment of Rasip1 through Heg1 and Krit1 and its response to contractility.

A Diagram showing the interactions between Rasip1, Heg1, Krit1, and Cdh5. B ZO-1 and Rasip1 antibody staining in wild-type embryos, heg1m552, krit1t26458 and cdh5ubs8 mutants at 30 hpf. White arrows label the initial cell-cell contact sites between tip cells with enriched Rasip1. White arrowheads mark the apical compartments with enriched Rasip1. C ZO-1 and Rasip1 antibody staining in wild-type embryos, heg1m552, krit1t26458 and cdh5ubs8 mutants at 32 hpf. White arrowheads indicate Rasip1 enrichment along the junctions. D Violin plot showing the Rasip1 boundary-to-apical ratio of average intensity per ring in wild-type embryos (n = 49 cells from 6 embryos), heg1m552(n = 33 cells from 7 embryos), krit1t26458 (n = 57 cells from 7 embryos), and cdh5ubs8 mutants (n = 47 cells from 8 embryos). Data are presented as mean ± SD. ***P = 0.0002, *P = 0.0492, n.s., not significant, 2-tailed unpaired t-test. E Time-lapse images of Cdh5-Venus and Rasip1-Scarlet-I in krit1 mutants showing poor enrichment of Rasip1-scarlet-I along the junctions. F, G Activation of Opto-RhoA induced Rasip1-Scarlet-I enrichment at the apical compartment (F) and junctions (G). White arrowheads and arrows indicate the colocalized Rasip1-Scarlet-I and Opto-RhoA-Cherry clusters at the apical compartment and junctions, respectively. All scale bars: 10 μm. Source data are provided as a Source Data file.

Initiation and maintenance of apical compartments via differential contractility regulated by the dynamic recruitment of Rasip1.

A Diagrams showing the molecular steps of de novo lumen formation. In wild-type embryos, both Myosin and its inhibitor Rasip1 are recruited to the initial contact sites (initial contact). The initial contact sites expand into junctional patches (expansion). Rasip1 induces differential contractility at the junctional patches by inhibiting NMII at the center (segregation). Thus, Cdh5 effectively relocates toward the periphery, pulled by surrounding Myosin, generating the clear apical domain (ring formation). Once the apical compartments are established, Rasip1 shuttles between junctions and apical compartments in response to local high tension, tuning contractility at both compartments. Rasip1 confines Cdh5 to junctions by suppressing apical contractility, maintaining the clear segregation of apical compartments from junctions. Conversely, the recruitment of Rasip1 to junctions, controlled by Heg1 and Krit1, is critical for moderating contractility along junctions. B In rasip1 mutants, the pre-apical Myosin fails to be inhibited, leading to ectopic radial contractility toward the center and unsustainable Cdh5 relocation toward the periphery (failed segregation and defective ring formation). The ectopic radial contractility in rasip1 mutants de-stabilizes junctional proteins at boundaries and induces ectopic aggregations of junctional clusters at both apical compartments and boundary regions (improper maintenance).

Acknowledgments
This image is the copyrighted work of the attributed author or publisher, and ZFIN has permission only to display this image to its users. Additional permissions should be obtained from the applicable author or publisher of the image. Full text @ Nat. Commun.