FIGURE SUMMARY
Title

Differential impact of BRAFV600E isoforms on tumorigenesis in a zebrafish model of melanoma

Authors
De Paolo, R., Sarti, S., Bernardi, S., Cucco, F., Tavosanis, A., Pitto, L., Poliseno, L.
Source
Full text @ Cell Biosci.

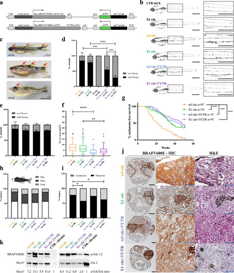
Impact of BRAFV600E isoforms on melanomagesis in zebrafish. a Schematic representation of the plasmids that express human BRAFV600E isoforms (upper, coding sequence (ref cds, X1 cds, and X2 cds); lower, ref cds + 3’UTR, and X1 cds + 3’UTR) under the control of mitfa promoter (mitfa prom), and eGFP reporter (green) under the control of cardiac myl7 promoter (myl7 prom). Tol2: minimal elements of Tol2 transposon; pA: polyA tail. b Pigmentation pattern in larvae at 5dpf. Larvae that were injected at 1-cell stage with ref and X1 cds plasmids show increased number or abnormal appearance of pigmented spots. Left: lateral view; right: lateral zoom view. A 5dpf Tg(mitfa:mCherry,myl7:eGFP);p53(lf) larva is shown as negative control (CTR mCh). Scale bars: 500 μm. c Representative examples of a juvenile fish with nevi (upper, red arrows), an adult fish with nevi (middle, red arrows), and an adult fish with a melanoma tumor (lower, red arrow). d Percentage of juvenile fish with a nevus. Nevi develop in higher percentage in juveniles injected with ref and X1 cds plasmids. Data are expressed as mean ± SEM. The number of juvenile fish per experimental condition (n) is reported in brackets. Differences were analyzed using Fisher’s exact test. e Percentage of adult fish with a nevus. Data are expressed as mean ± SEM. The number of adult fish per experimental condition (n) is reported in brackets. Differences were analyzed using Fisher’s exact test. No difference reaches statistical significance. f Size of nevi in adult fish (3 months of age). Adults injected with ref and X1 cds plasmids show nevi characterized by bigger area. Data are expressed as mean ± SEM. The number of adult fish per experimental condition (n) is reported in brackets. Differences were analyzed using Kruskal–Wallis (Dunn’s) test. g One-year long melanoma-free survival curves uncover ref cds as the most potent melanoma driver compared to X1 cds, ref cds + 3’UTR, and X1 cds + 3’UTR. The number of adult fish per experimental condition (n) is reported in brackets. Differences were analyzed using log-rank (Mantel-Cox) test. h, i Macro features of melanoma tumors developed in adults. h Tumors localization. i Presence of pigmentation. Melanotic tumors develop at higher percentage in fish injected with ref cds and ref cds + 3’UTR plasmids. The number of adult fish per experimental condition (n) is reported in brackets. Differences were analyzed using Fisher’s exact test. j Representative images of BRAFV600E immunohistochemistry staining (left) and Hematoxylin and Eosin staining (H&E, right) performed on melanoma tumors in adult fish. Black scale bar: 500 μm; blue scale bar: 90 μm. k Western blot detection of BRAFV600E (left, upper), Mcm7 (left, lower) p-Erk 1/2 (right, upper) and Erk 2 (right, lower) in representative melanoma tumors excised from adult fish. Brain tissue is used as negative control (CTR–). The quantification of Mcm7 and p-Erk/Erk ratio is reported at the bottom of the panels and is expressed as fold change over the negative control. Color coding: yellow: ref cds; green: X1 cds; black: X2 cds; blue: ref cds + 3’UTR; purple: X1 cds + 3’UTR. Statistically significant differences are indicated with asterisks: *P < 0.05, **P < 0.01, ***P < 0.001, ****P < 0.0001

Acknowledgments
This image is the copyrighted work of the attributed author or publisher, and ZFIN has permission only to display this image to its users. Additional permissions should be obtained from the applicable author or publisher of the image. Full text @ Cell Biosci.