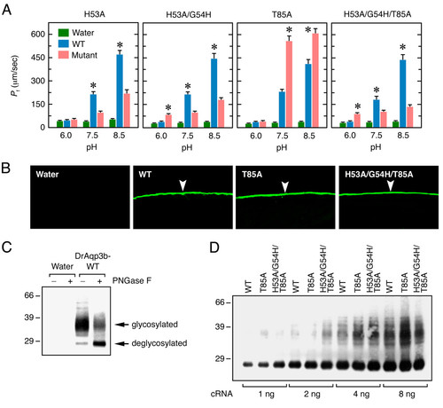
Functional characterization of DrAqp3b mutants. (A) Pf of control oocytes (water-injected) and oocytes expressing 1 ng cRNA encoding wild-type DrAqp3b (DrAqp3b-WT) or different DrAqp3b mutants at different pH. Values are the mean ± SEM of three experiments (n = 8-10 oocytes per construct). The asterisks denote significant differences between WT and mutant DrAqp3b at a given pH (Student′s t test, p < 0.05). (B) Immunofluorescence microscopy of water-injected oocytes (control), or oocytes expressing DrAqp3b-WT, -H53A, -H53A/G54H, -T85A and -H53A/G54H/T85A using an affinity purified anti-DrAqp3b antiserum. The arrowhead points to the oocyte plasma membrane. (C) Immunoblot of total membrane protein extracts of control oocytes or oocytes expressing DrAqp3b-WT treated or not with N-glycosidase F (PNGase F). The arrows indicate glycosylated and deglycosylated forms of DrAqp3b-WT. (D) Representative immunoblot of plasma membrane protein extracts of oocytes expressing increasing amounts of cRNA (1-8 ng) encoding DrAqp3b-WT, -T85A and -H53A/G54H/T85A treated with PNGaseF.

Acknowledgments
This image is the copyrighted work of the attributed author or publisher, and ZFIN has permission only to display this image to its users. Additional permissions should be obtained from the applicable author or publisher of the image. Full text @ BMC Biotechnol.