IMAGE

FIGURE 3

ID
ZDB-IMAGE-251121-6
Antibodies
Source
Figures for Heins-Marroquin et al., 2025
Image
Figure Caption

FIGURE 3

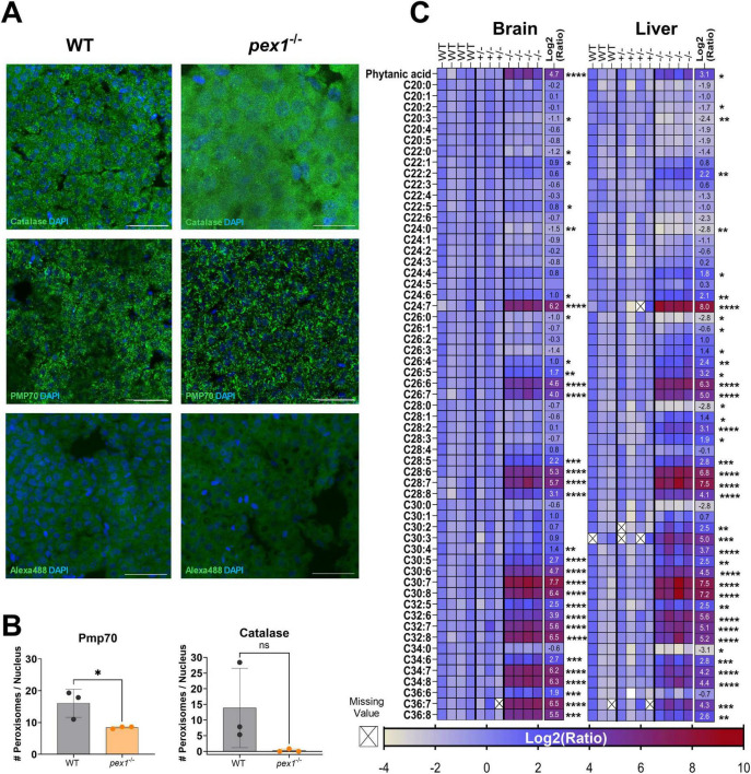
Peroxisome biogenesis is compromised in adult pex1 zebrafish. (A) Confocal images of 5 μm liver sections from 7-month-old wild-type (WT) and pex1–/– fish stained for catalase (peroxisomal matrix marker) or PMP70 (peroxisomal membrane marker). WT hepatocytes display numerous punctate peroxisomes, whereas pex1–/– cells show a more diffuse catalase staining and fewer PMP70-positive puncta. Representative images were generated using Maximum Intensity Projection of the entire z-stack to enhance peroxisomal contrast. Secondary-antibody-only controls (Alexa488) verify staining specificity. Nuclei were counterstained with DAPI (cyan). Scale bars, 2 μm. (B) Quantification of peroxisome counts using Average Intensity Projection data. Bars represent means ± SD from three biological replicates (one section per fish; n = 3). Unpaired, two-tailed Student’s t-test: *p < 0.05; ns, not significant. (C) Heat-map of indicated fatty acid profiles measured by LC-MS in brain and liver of individual 7-month-old WT, pex1+/–, and pex1–/– fish. The numerical values shown on the right correspond to KO/WT log2 ratios and represent means of 3–4 biological replicates. Crosses on white background indicate missing values. Multiple unpaired Student’s t-test: *p < 0.033, **p < 0.0021, ***p < 0.0002, ****p < 0.0001.

Figure Data
Acknowledgments
This image is the copyrighted work of the attributed author or publisher, and ZFIN has permission only to display this image to its users. Additional permissions should be obtained from the applicable author or publisher of the image. Full text @ Front. Mol. Neurosci.