IMAGE

Figure 2

ID
ZDB-IMAGE-251107-67
Source
Figures for Li et al., 2025
Image
Figure Caption

Figure 2

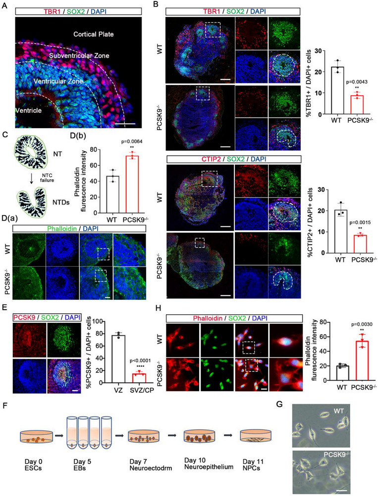
PCSK9 loss leads to disorganized cellular microfilaments in NPCs. A) NOs subjected to double immunofluorescence staining for TBR1 and SOX2 showed three distinct NT structures: the ventricle, ventricular zone (VZ), and subventricular zone/cortical plate SVZ/CP; scale bar, 100 µm. B) Immunofluorescence staining of TBR1+/CTIP2+ mature neurons in WT and PCSK9‐/‐ NOs. Representative images (left) and quantification (right) of TBR1+/CTIP2+ proportion in the mature neurons of the NT structure. The square shape indicates the NT structure, whereas the white circular or irregular shape represents the VZ region; n = 3 individual NOs; scale bar, 100 µm. C) Schematic diagram of NTDs caused by abnormal NTC. D) Immunofluorescent staining a) and fluorescence intensity quantification b) of cell microfilaments in the NT structures of WT and PCSK9‐/‐ NOs; n = 3 individual NOs; scale bar, 100 µm. E) Double immunofluorescence staining for PCSK9 and SOX2 showed the localization and expression of PCSK9 in the NT structure of WT NOs; scale bar, 20 µm. F) NPCs induction culture model map. G) Representative light microscopy images of WT and PCSK9‐/‐ NPCs; scale bar, 20 µm. H) Immunostaining and fluorescence intensity quantification of cell microfilaments in WT and PCSK9‐/‐ NPCs; n = 3 plates from WT and PCSK9‐/‐; scale bar, 100 µm. Values were mean ± SD. Statistical significance was determined using an unpaired two‐tailed Student's t‐test (B, D, E, H).

Acknowledgments
This image is the copyrighted work of the attributed author or publisher, and ZFIN has permission only to display this image to its users. Additional permissions should be obtained from the applicable author or publisher of the image. Full text @ Adv Sci (Weinh)