IMAGE

Fig. 4

ID
ZDB-IMAGE-251016-44
Source
Figures for Lekkos et al., 2025
Image
Figure Caption

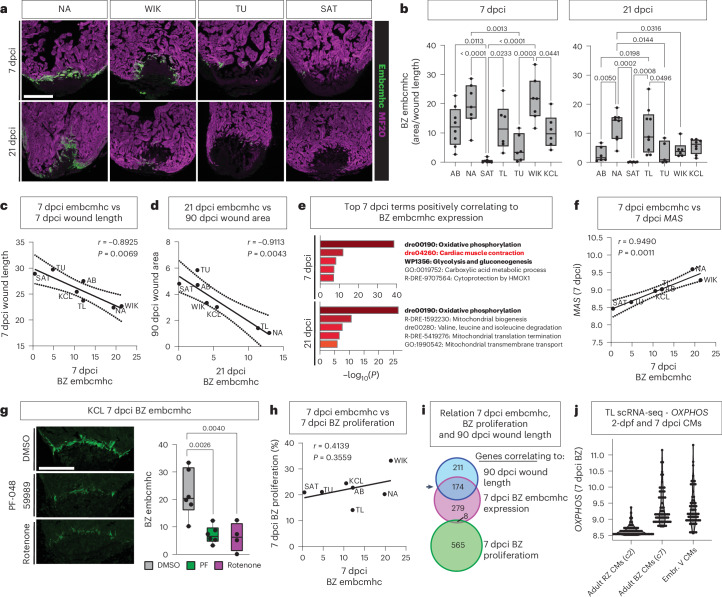
Fig. 4 Levels of OXPHOS correlate to the upregulation of embryonic myosin.

a, Representative images of MF20 and embcmhc double immunofluorescence staining showing differential embryonic myosin staining in the border zone cardiomyocytes of NA, WIK, TU and SAT at 7 dcpi and 21 dpci (scale bar, 300 µm). b, Quantification of differential expression of embcmhc in the border zone of the strains at 7 dpci and 21 dpci. c,d, Negative correlation between 7 dpci border zone embcmhc staining with 7 dpci wound length (c) and 21 dpci border zone embcmhc staining with 90 dpci wound area (d). e, Top five positively correlating terms in genes of 7 dpci bulk RNA-seq with 7 dcpi and 21 dpci border zone embcmhc activity. f, Positive correlation of embcmhc staining to MAS at 7 dpci. g, Reduced border zone embcmhc expression in 7 dpci KCL hearts treated with inhibitors PF-04859989 or rotenone compared to DMSO control. Representative images are on the left, and quantification is on the right (scale bar, 300 µm). h, No correlation between embcmhc activity and border zone cardiomyocyte proliferation at 7 dpci. i, Venn diagram displaying high overlap between genes correlating to 90 dpci wound length and 7 dpci embcmhc level but little overlap between embcmhc and border zone proliferation at 7 dpci. j, Levels of OXPHOS in adult 7 dpci remote and border zone cardiomyocytes and 2 dpf embryonic ventricular cardiomyocytes, showing similar levels of OXPHOS in border zone and embryonic cardiomyocytes. Reanalysis of previously published integrated scRNA-seq dataset13. b, 7 dpci: AB n = 8; NA, SAT, WIK n = 7; TL, TU, KCL n = 6, 21 dpci: AB, SAT, WIK n = 6; NA, KCL n = 8; TL n = 9; TU n = 5 (biological replicates); g, DMSO, PF-04859989 n = 6, rotenone n = 4 (biological replicates). b,g, One-way ANOVA with Tukey’s test. c,d,f,h, Simple linear regression. e, Analysis performed using Metascape. BZ, border zone; c, cluster; Embr. V. CM, embryonic ventricular cardiomyocyte; MF20, all cardiomyocytes; RZ, remote zone.

Source data

Acknowledgments
This image is the copyrighted work of the attributed author or publisher, and ZFIN has permission only to display this image to its users. Additional permissions should be obtained from the applicable author or publisher of the image. Full text @ Nat Cardiovasc Res