IMAGE

Fig. 3

ID
ZDB-IMAGE-251004-68
Source
Figures for Arkush et al., 2025
Image
Figure Caption

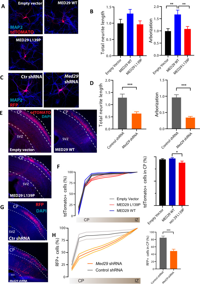
Fig. 3 Increased and decreased expression levels of MED29 affect neuronal development in culture; reduced expression levels of MED29 affects neuronal migration in vivo.

A Representative confocal images of mouse primary hippocampal neurons transfected with empty vector control (left panel), MED29WT (middle panel) or MED29Leu139Pro (right panel). B Analysis of the total neurite length (left panel) and arborization (right panel) normalized to control. Overexpression of MED29WT resulted in a trend towards increased neurite length, and significant increase in arborization, compared to empty vector. Overexpression of MED29Leu139Pro showed similar neurite length and arborization as the empty vector control, and was significantly different compared to MED29WT in the number of branches. C Representative confocal images of mouse primary hippocampal neurons transfected with control shRNA (left panel) or Med29 shRNA (right panel). D Analysis of the total neurite length (left panel) and arborization (right panel) following MED29 shRNA normalized to control shRNA. Knockdown of Med29 impaired neuronal development, resulting in significantly shorter dendrites and reduced arborization, compared to control shRNA. Data are presented as mean ± SEM. The number of neurons and number of batches used for analysis for each condition are indicated in the methods section. **p < 0.01. ***p < 0.001. E Representative images from mouse brains at postnatal day 1, showing the transfected cells (tdTomato+) from the subventricular zone (SVZ) to the cortical plate (CP) for the empty vector control (left panel), MED29WT (middle panel), and MED29Leu139Pro (right panel). F Left, cumulative distribution of the transfected neurons at P1 from the cortical plate (CP) to the intermediate zone (IZ). Right, percentage of neurons reaching the superficial layers of the cortex, showing a small but significant reduction in migration following electroporation with the MED29Leu139Pro vector. G Representative images from mouse brains at postnatal day 1 electroporated with control shRNA or Med29 shRNA, showing the transfected cells (mRFP+) from the SVZ to the cortical plate (CP). H Left, cumulative distribution of the transfected neurons at P1 from the cortical plate (CP) to the intermediate zone (IZ). Right, percentage of neurons reaching the superficial layers of the cortex, demonstrating a significant reduction in migration following electroporation with Med29ShRNA. Data are presented as mean ± SEM. Number of images analyzed for each condition is indicated in the methods section. *p < 0.05, ***p < 0.001.

Acknowledgments
This image is the copyrighted work of the attributed author or publisher, and ZFIN has permission only to display this image to its users. Additional permissions should be obtained from the applicable author or publisher of the image. Full text @ Eur. J. Hum. Genet.