IMAGE

Fig. 8

ID
ZDB-IMAGE-250925-8
Source
Figures for Olaya et al., 2025
Image
Figure Caption

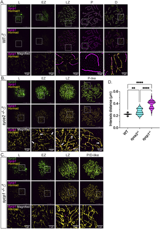
Fig. 8 Sycp1 localization to synapsed-like regions is not sufficient for Hormad1 removal. (A–C) Surface-spread chromosomes from wild-type (A), syce2-/- (B) and sycp1-/- (C) spermatocytes immunostained for Sycp3 (green), Sycp1 (magenta) and Hormad1 (yellow). Examples of spread chromosomes from meiotic prophase I described in Fig 7A–C. Scale bar = 10 µm. Boxes represent magnified areas for each stage. Scale bar for magnified examples = 2 µm. Arrows represent Hormad1 localization to pseudo-synapsed regions with Sycp1. (D) Violin plot showing the distance between axes for co-aligned axial pairs in early zygotene for wild-type (n = 28), syce2-/- (n = 28) and sycp1-/- (n = 28) spermatocytes. 4 cells from each genotype were used for the analysis. Significance was determined using ordinary one-way ANOVA testing with uncorrected Fisher’s LSD test. ** = p < 0.01; *** = p < 0.001; **** = p < 0.0001.

Acknowledgments
This image is the copyrighted work of the attributed author or publisher, and ZFIN has permission only to display this image to its users. Additional permissions should be obtained from the applicable author or publisher of the image. Full text @ PLoS Genet.